Создание «ЖАБР» на автомобиль ЛУАЗ-969М с использованием технологий реверсивного инжиниринга и Аддитивного Производства
В стремлении придать автомобилю неповторимый внешний вид владельцы прибегают к разному тюнингу. Один из способов украшения являются «жабры».
«Жабра» является не только элементом декора, но и имеет чисто практическое применение. Из полученных отверстий идёт приток свежего воздуха в подкапотное пространство или отводится горячий воздух из-под него же, что способствует более эффективному охлаждению двигателя. Также «жабры» могут быть установлены так, чтобы при движении поток воздуха был направлен на тормозные колодки, что в свою очередь положительно сказывается на сроке их эксплуатации.
«Жабры» могут быть заранее предусмотрены производителем и сразу быть установлены, как пример, автомобиль Land Rover Range Rover Sport 5.0 (Рис. 1).
Рисунок 1
Немецкий производитель автомобилей - компания BMW, предлагает готовые решения как дополнительную опцию для тюнинга своих автомобилей (Рис. 2).
Рисунок 2
В данном проекте установка «жабр» является в первую очередь практически значимой. Имеется автомобиль ЛуАЗ-969М (Рис. 3).
Рисунок 3
В него установлен более мощный двигатель, соответственно он требует лучшего охлаждения. Под капотом стоят дополнительно 2 вентилятора, они создают циркуляцию воздуха, но, нагретый воздух не может легко покинуть замкнутое пространство и необходимо сделать дополнительные отверстия в корпусе, которые будут отводить воздух. Они и будут необходимыми «Жабрами».
Конечно, помимо практической части, есть желание сохранить эстетический вид автомобиля. Луцкий автомобильный завод уже не выпускает подобных изделий, и, даже во время серийного производства автомобилей, «жабры» не были предусмотрены производителем.
Большинство автолюбителей создают «жабры» при помощи пропилов в корпусе автомобиля, сварке, шпаклевки, шлифовки и покраски (Рис. 4). Для получения приемлемого результата данный способ требует высоких навыков кузовных работ.
Рисунок 4
Имея доступ к современным технологиям, было решено создать решётку «Жабр» при помощи 3Д печати.
Постановка цели проекта и задач
Целью данного проекта является создание решётки «Жабр» для автомобиля ЛуАЗ-969М.
Для производства изделия посредством 3Д печати необходима 3Д модель. Так же, сама решётка «жабр» должна быть хорошо сопрягаема с автомобилем. Для решения этой задачи можно использовать технологию 3Д сканирования, которая поможет получить 3Д модель существующего автомобиля.
Для достижения цели поставлены следующие задачи:
● изучить программу 3Д моделирования;
● изучить программу 3Д сканирования;
● отсканировать автомобиль ЛуАЗ-969М;
● обработать результаты 3Д сканирования и получить stl модель;
● произвести реверсивный инжиниринг необходимого кузовного элемента автомобиля;
● построить 3Д модель решетки «Жабр»;
● подготовить модель для 3Д печати;
● передать решетку «Жабр» заказчику для установки на автомобиль;
● выяснить, улучшились ли характеристики остывания двигателя в сравнении с первоначальным вариантом;
● по результатам работы опубликовать статью на интернет-ресурсах и сделать модель доступной для всех желающих.
Используемое оборудование
Для выполнения проекта были использованы:
● персональный компьютер – ноутбук HP Zbook 17 G5;
● 3Д сканер Artec Eva;
● ПО для 3Д сканирования: Artec Studio;
● ПО для реверсивного инжиниринга: GOM Inspect;
● ПО для 3Д моделирования: Autodesk Inventor 2020;
● 3Д принтер и ПО для него: Picaso X Pro.
Процесс разработки изделия
3Д сканирование ЛуАЗ-969М
Процесс 3Д сканирования выполнялся руководителем проекта, Бакиным Михаилом Алексеевичем. При помощи ручного 3Д сканера Artec Eva и персонального ноутбука. В результате выполнения получились 3 независимых группы сканов, так как процесс выполнялся в 3 подхода с паузой между ними (Рис. 5)
Рисунок 5
Разрывы в процессе 3Д сканирования обусловлены большим размером сканируемого тела, а также сложностью сканирования отдельных элементов из-за отражающей поверхности и черной окраски.
После 3Д сканирования необходимо объединить отдельные группы сканов в единую систему координат и затем произвести процесс склейки модели.
Для того, чтобы 3 группы могли быть соединены в единой системе координат отдельные группы должны иметь общие геометрические элементы, по которым программа может в автоматическом режиме их совместить. Если это не получится, то совмещение необходимо будет выполнять, задавая не менее трех общих точек в обеих соединяемых группах (Рис. 6).
Рисунок 6
После выравнивания в данной ситуации можно использовать процесс автоматического создания 3Д модели. В нем поэтапно выполняется набор действий. Для начало необходимо задать параметры (Рис. 7).
Важно обратить внимание, что в параметре “Способ заполнения дырок” стоит значение “не заполнять”. Этот параметр влияет на то, что в итоге будет получена модель, в которой не будут автоматически заполнены отверстия, и, это означает, что вся геометрия модели будет действительной и по ней можно будет произвести обратное проектирование.
Первыми будут выполняться процедуры точной и глобальной регистрации. Они наиболее точно совмещают между собою сканы как внутри групп, так и между ними. Во время сборки этот процесс не выполняется, так как требует значительных вычислительных ресурсов компьютера, сканы остаются совмещенными не максимально точно. После происходит процесс удаления полигонального шума, который убирает все элементы скана, которые являются отдельно стоящими точками и полигонами менее определенного значения. Во время процесса склейки отдельные сканы объединяются в единую модель. Далее происходит процедура фильтрования мелких объектов, она удаляет отдельные элементы модели, которые по своим размерам меньше определенного значения (оно вычисляется автоматически и зависит от размера модели). Шестым этапом выполняется упрощение полигональной структуры, которое уменьшает количество полигонов и упорядочивает их. Последними происходят процедуры текстурирования и оптимизации текстуры, которые накладывают цвета на поверхности (Рис. 8).
В результате выполнения процедуры автоматического создания 3Д модели была получена единая модель передней части автомобили ЛуАЗ-969М (Рис. 9).
Рисунок 9
Процесс обратного проектирования элемента “крыло автомобиля”
Процесс обратного проектирования элемента “крыло автомобиля” выполнялся в программе Gom Inspect 2018 и в программе Autodesk Inventor 2020.
Сперва, полученная модель “3Д скан крыльев машины ЛУАЗ” должна быть импортирована в программу Gom Inspect 2018. Так как она никак не выровнена относительно системы координат, необходимо выполнить операцию исходного выравнивания по принципу 3-2-1. Для этого необходимо задать 3 точки на одной плоскости, 2 на второй, перпендикулярной первой, 1 на третьей, перпендикулярной обоим предыдущим (Рис 10).
Рисунок 10
После, необходимо выделить ту часть, для которой необходимо выполнить обратное проектирование и построить параллель множественных сечений, по которым в дальнейшем будет построена 3Д модель (Рис 11).
Рисунок 11
Сечения экспортируются из программы Gom Inspect 2018 в формате iges.
Для обратного проектирования далее необходимо импортировать сечения в программу Autodesk Inventor. По импортированным сечениям строятся 2Д эскизы (Рис. 12).
Рисунок 12
Необходимо построить эскизы по всем сечениям, на протяжение элемента, который необходимо спроектировать (Рис 13).
Рисунок 13
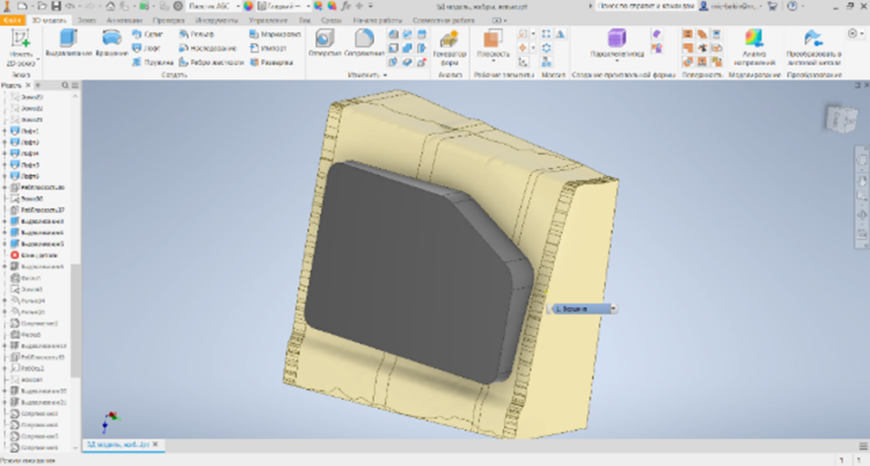
По спроектированным 2Д эскизам при помощи инструмента “Лофт” строится модель, необходимая для дальнейшего проектирования декоративной решетки, которая повторяет внешний геометрический контур поверхности крыла автомобиля ЛуАЗ-969М (Рис. 14).
Рисунок 14
Спроектированная модель находится в файле “3Д модель, жабры, левые.ipt”, в этом же файле находится спроектированная декоративная решетка.
Процесс проектирования декоративного элемента “решетка”
3Д моделирование декоративного элемента “решетка” выполнялось в программе Autodesk Inventor 2020. Далее будет рассмотрен процесс поэтапного построения 3Д модели.
Изначально была построена основная форма, для этого была спроектирована дополнительная плоскость на некотором расстояние от поверхности крыла. В ней был построен 2Д эскиз, форма которого была индивидуальным дизайнерским решением. 2Д эскиз выдавливается до следующего тела, при этом выдавливание делается с параметром создания нового твердого тела, а не просто объединения, как обычно (Рис. 15)
Рисунок 15
Чтобы решетка не сильно выступала в передней части крыла делается скос, который убирает лишнюю толщину (Рис. 16)
Рисунок 16
Добавлена фаска по внешнему краю решетки (Рис. 17)
Рисунок 17
Далее, в центральной части сделано углубление, чтобы решетка была в рамке (Рис. 18).
Рисунок 18
Создана внутренняя фаска и сопряжение угла на стыке двух внутренних плоскостей (Рис. 19).
Рисунок 19
Для проектирования решетки был использован инструмент прямоугольного 2Д эскиза. Не все элементы были выдавлены, была оставлена часть для дизайнерского выдавливания логотипа автомобиля (Рис. 20).
Рисунок 20
С обратной стороны создан 2Д эскиз и выдавлен на определенное расстояние, для того чтобы решетка была не сильно широкой, а также единой толщины по всему размеру детали (Рис. 21).
Рисунок 21
Добавлены сопряжения в узлах решетки (Рис. 22).
Рисунок 22
Добавлено выдавливание в форме логотипа автомобиля, для его создания был использован инструмент “Картинка” 2Д эскиза (Рис. 23).
Рисунок 23
На обратной стороне созданы отверстия для крепления элементы “Жабры”, однако, в дальнейшем они не были использованы (Рис. 24).
Рисунок 24
Полученная модель была сохранена, а также экспортирована для дальнейшей 3Д печати в формате STL. Вторая модель была получена при помощи создания зеркального отображения модели, в ней необходимо было только развернуть выдавливание логотипа.
Стоит отметить, что, изначально получилась модель, которая не была в горизонтальной плоскости, это стало видно при совмещении 3д модели с сканом передней части автомобиля, поэтому, процесс построения пришлось выполнять повторно, учтя ошибки построения (Рис. 25)
Рисунок 25
Процесс 3Д печати декоративного элемента “решетка”
Готовая 3Д модель создавалась при помощи аддитивных технологий на 3Д принтере Picaso X Pro, который работает методом послойного выращивания изделия из предварительно расплавленной пластиковой нити (Fused Deposition Modeling(FDM)). К плюсам данной технологии можно отнести скорость создания 3Д модели, стоимость расходных материалов, прочность и износостойкость получаемых изделий. Все они сыграли роль в выборе данной технологии по сравнению с технологиями фотополимерной 3Д печати.
К плюсам использованного 3Д принтера (Picaso X Pro) можно отнести высокое качество внешней поверхности и возможность печати двумя материалами, из-за которой можно поставить водорастворимые поддержки из PVA пластика.
В программе “Polygon X” был подготовлен файл для 3Д печати (Рис. 26).
Рисунок 26
Одной из основных настроек является толщина слоя, в данном проекте она равна 0,2 мм. Д В результате были распечатаны 3 детали. Первая оказалась некорректно расположена для 3Д печати. При ее печати с поверхностью стола 3Д принтера почти не соприкасалась ни одна часть основной модель, а pva пластик плохо прикрепляется к ней и изогнулся, в процессе 3Д печати из-за усадки пластика (Рис. 27).
Рисунок 27
На фото представлены “жабры”, напечатанные в первом неудачном варианте (Рис. 28).
Рисунок 28
Сравнение результатов работы охлаждения с “жабрами”
Декоративный элемент “жабры” был установлены на автомобиль (Рис. 29)
Рисунок 29
На решетке были спроектированы дополнительные отверстия, благодаря которым можно было вкрутить болты в неё, но, проще и быстрее оказалось закрепить при помощи силиконового двухстороннего скотча. Как показала практика, крепление скотчем оказалось достаточно надежным.
Для выяснения, является ли установка жабр эффективным дополнением в работе охлаждения двигателя был проведен эксперимент.
В один и тот же день, что означает то что были одинаковые погодные условия (температура, влажность), был проведен опыт: двигатель машины разогревался до температуры 100 и затем вентиляторами с радиатором охлаждался (на них стоит датчик температуры и они отключаются при определенном значение температуры радиаторов). Было измерено время работы вентиляторов. Полученные значения представлены в таблице 1.
| Время работы вентиляторов охлаждения с закрытыми “жабрами”, секунд | Время работы вентиляторов охлаждения с открытыми “жабрами”, секунд |
| 323 | 72 |
Таблица 1
По таблице видно, что время охлаждения с открытыми “жабрами” значительно меньше, что положительно сказывается на охлаждение мотора так же и во время поездок.
Выводы
Была достигнута поставленная цель: создана решётка «Жабр» для автомобиля ЛуАЗ-969М.
В ходе выполнения задач были изучены программы: Artec Studio, Autodesk Inventor 2020, Gom Inspect 2018. выполнено сканирование автомобиля ЛуАЗ-969М и обратное проектирование элемента “крыло автомобиля”. Разработана 3Д модель решетки “жабр” и создана при помощи технологий аддитивного производства.
Полученное изделие было установлено на автомобиль, характеристики системы охлаждения значительно улучшились. “Жабры” подошли по дизайну к автомобилю.
Ссылка на модель жабр - https://3dtoday.ru/3d-models/khobbi/avtomobili/resetka-zabr-luaz
Еще больше интересных статей
3D кожанный LesPaul
Подпишитесь на автора
Подпишитесь на автора, если вам нравятся его публикации. Тогда вы будете получать уведомления о его новых статьях.
Отписаться от уведомлений вы всегда сможете в профиле автора.
Коробка для микрошлифовалки PROXXON.
Подпишитесь на автора
Подпишитесь на автора, если вам нравятся его публикации. Тогда вы будете получать уведомления о его новых статьях.
Отписаться от уведомлений вы всегда сможете в профиле автора.
Печать и покраска деталей для автомобилей
Подпишитесь на автора
Подпишитесь на автора, если вам нравятся его публикации. Тогда вы будете получать уведомления о его новых статьях.
Отписаться от уведомлений вы всегда сможете в профиле автора.
В этой теме я бы хотел немного отойти от 'домашн...





























Комментарии и вопросы
У меня отлично получалось, пер...
Описанное вами к FDM-хейтингу....
Спорить с Вами не буду, попыта...
Пытаюсь подключить купленный д...
Я задал вопрос на 3dtoday про...
Здравствуйте коллеги! Подскажи...
Катушка бамбулаб открылась во...