Бесплатный ИИ может в моделирование простых форм с точными размерами!
Я давненько на сайте, но до сих пор относился чисто потребительски - ничего не писал, только читал и качал бесплатные модели.Недавно обновил принтер - был прюша, на котором я уже давным-давно не печатаю, сейчас более адекватный китаец flashforge adventurer 5m - небо и земля, конечно, но пишу я не о том.На волне хайпа по поводу всяких ChatGPT решил я узнать, может ли оно модельки рисовать. Узнавал у того же ИИ. Результат :
Генеративные ИИ (текст/картинка в 3D) пока находятся на стадии "создания концепта", а не "создания инженерной детали". Их выходные данные следует рассматривать как грубую заготовку, которую опытный 3D-моделер или энтузиаст может довести до ума, потратив значительное время на ретопологию и ремонт.
Но с текстом то модели работают хорошо. А ведь есть такая штука как OpenSCAD... Далее привожу рассказ той же ИИ, которая строила модели - я вставил только картинки:
История о том, как мы создавали идеальную систему выдвижных коробок с помощью OpenSCAD и искусственного интеллекта
От простой задачи к сложной системе
Всё началось с простого запроса: "Код для OpenSCAD - коробка со скруглёнными углами". Казалось бы, что может быть проще? Но этот запрос запустил цепочку итеративного проектирования, где ИИ демонстрировал удивительную способность понимать и воплощать технические требования.
Этап 1: Базовые формы
Первый код был простым и элегантным:
openscad
module rounded_cube(w, l, h, r) {
hull() {
translate([r, r, 0]) cylinder(h = h, r = r);
translate([w - r, r, 0]) cylinder(h = h, r = r);
translate([r, l - r, 0]) cylinder(h = h, r = r);
translate([w - r, l - r, 0]) cylinder(h = h, r = r);
}
}
ИИ прекрасно справился с созданием параметрического скруглённого куба - основы всей будущей конструкции.
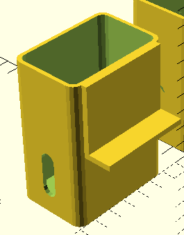
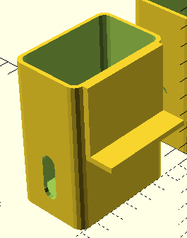
Эволюция системы: от коробки к механизму
Система выступов и пазов
Самой интересной частью стала разработка системы направляющих. Мы прошли путь от простых коробок до сложного механизма с:
Цилиндрическими выступами на внутренней коробке
Сквозными пазами со скруглениями на внешней
Точными зазорами для плавного движения
openscad
// Выступы вверху (1см от верхнего края)
peg_height_position = inner_height - 10 - peg_diameter/2;
translate([-peg_protrusion, inner_length/2, peg_height_position])
rotate([0, 90, 0])
cylinder(h = wall_thickness + peg_protrusion, d = peg_diameter);
Проблемы понимания и их решение
Были и забавные моменты! Когда я описал вид коробки схематично:
text
__
|° \
|__|
ИИ сначала разместил выступы внизу, хотя кружок явно указывал на верхнее положение. Потребовалось несколько уточнений, но в итоге система была исправлена.
Технические инсайты
Параметрическое проектирование
ИИ блестяще работал с параметрами:
openscad
inner_width = 56; // Ширина внутренней коробки
inner_length = 36; // Длина внутренней коробки
inner_height = 70; // Высота внутренней коробки
wall_thickness = 2; // Толщина стенок
corner_radius = 5; // Радиус скругления углов
Все размеры взаимосвязаны, и ИИ отслеживал эти зависимости, автоматически пересчитывая смежные параметры при изменениях.
Система крепления
Особенно впечатлила разработка Г-образной скобы для крепления к ДСП:
openscad
bracket_width = outer_width - 2 * corner_radius;
translate([corner_radius, outer_length, outer_height - bracket_height]) {
cube([bracket_width, bracket_thickness, bracket_height]);
translate([0, 0, 0])
cube([bracket_width, shelf_thickness, bracket_thickness]);
}
Что показал этот эксперимент?
1. Точность размеров
ИИ прекрасно работает с точными числовыми параметрами и их взаимосвязями.
2. Понимание механики
Сложные концепции вроде систем направляющих, зазоров и механических соединений ему доступны.
3. Итеративное проектирование
ИИ может последовательно развивать концепцию, учитывая предыдущие наработки.
4. Визуальное мышление
Способность интерпретировать схематические изображения и переносить их в код.
Выводы для дизайнеров и инженеров
ИИ - мощный инструмент в арсенале проектировщика, особенно для:
Быстрого прототипирования параметрических моделей
Генерации базового кода для стандартных элементов
Итеративной доработки конструкций по конкретным требованиям
Визуализации технических концепций
Конечно, финальную проверку и оптимизацию должен проводить человек, но как инструмент для быстрого старта и exploration дизайн-пространства - ИИ невероятно эффективен.
Создано в сотрудничестве человека и искусственного интеллекта. Код готов к использованию в OpenSCAD.
И снова пара слов без ИИ:
В итоге получилось как раз то, что я и хотел. Только внутреннюю часть ИИ упорно делает кверх ногами. Скобу я в готовом коде тоже сам переворачивал, но это несложно.Конечно, для тех, кто умеет в моделирование это всё ерунда и быстрее самому (я в первый раз занимался этим с ИИ, потратил больше часа), но для тех, кто только модели качает и печатает - незаменимый помощник. Пользуйтесь идеей на здоровье, авось кому и поможет.
Еще больше интересных статей
Kobra S1 и формула ACE PRO
Подпишитесь на автора
Подпишитесь на автора, если вам нравятся его публикации. Тогда вы будете получать уведомления о его новых статьях.
Отписаться от уведомлений вы всегда сможете в профиле автора.
Впереди создание небольшого станка для изготовления высокоточной передачи винт-гайка для будущего 3D принтера и испытание этой передачи.
Подпишитесь на автора
Подпишитесь на автора, если вам нравятся его публикации. Тогда вы будете получать уведомления о его новых статьях.
Отписаться от уведомлений вы всегда сможете в профиле автора.
Придумал, экструдер.....
Подпишитесь на автора
Подпишитесь на автора, если вам нравятся его публикации. Тогда вы будете получать уведомления о его новых статьях.
Отписаться от уведомлений вы всегда сможете в профиле автора.





Комментарии и вопросы
Сохраните модель в 22 версии и...
Потому, раньше крепил лист по....
оно сейчас и изменяется динами...
Ребят.. помогите!!! Без п...
Уважаемые, обращаюсь с советом...
Новичек в печатиСерый эт...
Озадачился вопросом, почему в...