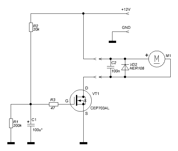
Плавный старт шпинделя CNC
Двигатель шпинделя имел субомное сопротивление и при подключении его через реле по команде M03 происходило вырубание блока питания из-за защиты от КЗ.
Первоначально собрал схему плавного пуска с ШИМ. Не помогло, даже кратковременное подключение движка сразу врубало защиту.
Тогда решено было собрать плавный пуск методом постепенного открытия транзистора, то есть с плавным уменьшением сопротивления.
Всё стало запускаться замечательно. Транзистор при запуске не греется(не успевает). Как он будет вести себя под нагрузкой - напишу позднее. На ХХ холодный, но там меньше 2 ампер.
Схему сляпал по быстрому пространственным монтажом, так что здоровая критика и усовершенствования приветствуются.
Еще больше интересных статей
Выравнивание стола наждачной бумагой / шкуркой
Подпишитесь на автора
Подпишитесь на автора, если вам нравятся его публикации. Тогда вы будете получать уведомления о его новых статьях.
Отписаться от уведомлений вы всегда сможете в профиле автора.
Что такое керамическая 3D-печать и где ее применяют
Подпишитесь на автора
Подпишитесь на автора, если вам нравятся его публикации. Тогда вы будете получать уведомления о его новых статьях.
Отписаться от уведомлений вы всегда сможете в профиле автора.
Когда...
Настраиваем прошивку Marlin и заливаем её в 3D принтер
Подпишитесь на автора
Подпишитесь на автора, если вам нравятся его публикации. Тогда вы будете получать уведомления о его новых статьях.
Отписаться от уведомлений вы всегда сможете в профиле автора.

Комментарии и вопросы
Нафига мне форма? Ты картинки....
Спасибо, надеюсь что доедет…
Спасибо за упоминание втулки....
Добрый день/вечер/ночь , товар...
Недавно купленный K2 Pro Combo...
При печати первые слои детали...
Принтер 3D Ender. Заменил сопл...