Новая печатающая голова с direct-extruder для Flying Bear Ghost 4S
Лет пять назад купил 4-го медведя - нужно было срочно напечатать небольшую партию корпусов для моей самодельной электроники. До сих пор это мой единственный 3D принтер, так как печатаю не много (за это время израсходовал около 15 км филамента), и в основном только для своих технических нужд. Как правило, использую PETG, реже PLA. Другими пластиками до настоящего времени не печатал, не было необходимости. Но сейчас возникла потребность в «мягкой» резиновой печати, и пришлось вернуться к первоначальной затее по модернизации принтера.
Желание переделать принтер возникло уже в процессе его сборки. Затем больше месяца осваивал новую для себя технику, штатный слайсер Cura, и подбирал приемлемые настройки и режимы печати. Многое не нравилось, или казалось не оптимальным.
Тяжелую голову переделать захотелось сразу, но не просто переделать, а создать свою конструкцию. Более легкую. Кроме того, сразу же появилась мысль установить BL-touch. Но не тыкалку с палочкой и индуктивным датчиком за $5, а что-то свое, более продвинутое. После некоторых сравнений доступных вариантов остановился на тензометрическом датчике.
Разумеется, практически сразу же заменил некоторые стоковые детали принтера, которые не требовали особых раздумий – поставил новые, более жесткие пружины стола, заменил штатную цельную муфту оси Z на разрезную, выкинул гофру с кабеля, идущего на голову из подполья принтера, одев его в эластичный чулок, который и смотрится эстетичнее, и работает лучше. Некоторое время активно создавал конструкцию новой головы в Компасе. Даже выточил и отфрезеровал кое-какие металлические детали для новой конструкции.
Параллельно начал печать партии корпусов, ради которых и покупался принтер, В итоге работа растянулась больше чем на полгода. За это время затея с модернизацией головы как-то затихла сама собой… Как говорится: если техника работает, не мешай ей.
А недавно возникла потребность в печати эластичных деталей из TPU, но как оказалось, боуденовая подача филамента от экструдера в голову не позволяет это сделать. И волей-неволей пришлось вернуться к старой задумке. Кстати, пять лет назад даже не подумал переходить с боудена на директ.
К сожалению, за прошедшие годы архив с проектом самодельной головы канул в лету. Так что пришлось все начинать с нуля, но с учетом полученных за это время знаний и некоторого понимания процесса печати. Разумеется, сразу же решил делать директ-экструдер.
Подобрал на китайской интернет-барахолке комплект шестеренок (выбрал подающие колеса большого диаметра и общий коэффициент редукции близкий к 1:10), заказал шаговый мотор (остановился на Nema14, как на самом легком и миниатюрном из доступных), и … больше двух недель ночевал с Компасом 3D под подушкой.
В итоге начала вырисовываться очень компактная конструкция устройства, в которой, как мне кажется, удалось реализовать все мои задумки.
Изначальные требования были весьма расплывчатые:
- остаться в габаритах штатной головы принтера (за исключением увеличения ее верхней части, на которой должен быть установлен шаговый двигатель и редуктор подачи филамента);
- добиться минимального веса;
- ограничиться минимальным количеством печатных деталей;
- использовать минимум покупных компонентов по минимальной стоимости;
- обеспечить простоту изготовления и повторяемость процесса сборки устройства;
- отказаться от микрика по оси X (заменить его оптроном);
- отказаться от микрика по оси Z, путем установки на голову нового тензометрического датчика;
- разработать новый хотэнд своей конструкции опираясь на мою же разработку пятилетней давности;
- сделать улучшенный круговой обдув модели с двумя кулерами;
- далее … как пойдет.
Пока речь идет только о модификации головы, без радикальной переделки мозгов и штатной электронике принтера. Но драйверы для ШД ТМС2208 были куплены давно, и скорее всего, их тоже установлю на материнку принтера MKS Robin Nano вместо штатных А4988, которые, кстати говоря, меня ни разу за все время эксплуатации принтера не напрягли.
В результате нескольких итераций и переделок конструктива, практически удалось соблюсти габаритные размеры устройства. Только размер каретки по оси Y увеличился на 1 мм, и стал равен 71 миллиметру вместо штатных 70-ти.
Второй печатный конструктивный элемент головы, это крышка редуктора. Ее рисунок показан рядом с рисунком каретки.
После печати в тело каретки и крышки редуктор вплавляются резьбовые втулки, и запрессовывается покупные линейные подшипники (подробнее об этом чуть позже).
В боковую стенку крышки редуктора устанавливается втулка с резьбой М3 для винта, с помощью которого осуществляется сжатие пружины экструдера, а сверху - втулка с внешним диаметром 8,6 мм для фиксации фитинга.
Перед запрессовкой линейных подшипников следует с помощью сверла диаметром 3 мм рассверлить посадочное отверстие осового вала подающего колеса для того, чтобы вал входил в свое место с легким натягом. Делать это следует с внешней стороны каретки, через технологическое отверстие на стенке колодца под линейный подшипник (на рисунке выше показано стрелкой). Контроль диаметра этого отверстия удобнее проводить длинным шлифованным валом диаметром 3 мм. Он должен входить на всю глубину отверстия без люфта, но и без значительного натяга. При необходимости, можно использовать сверло с чуть большим диаметром (3,05…3,1 мм).
Вид каретки и крышки редуктора после установки на них необходимых деталей показан ниже.
Кроме втулок, показанных на рисунках, с нижней стороны каретки вплавляется еще три втулки, к которым далее будет крепиться балка тензодатчика с установленным на нее хотэндом в сборе.
После этого производится установка крышки редуктора на каретку для чистовой расточки посадочного отверстия под подшипники большого зубчатого колеса (с 44 зубьями). Диаметр внешней обоймы этих подшипников 6 миллиметров. Эта операция выполняется для обеспечения соосности посадочных отверстий в двух разных деталях. Лучше всего эту операцию выполнять на фрезерном или координатно-расточном станке, но при определенной сноровке ее можно выполнить и вручную, с помощью хорошей фрезы диаметром 6 миллиметров. Стрелка на рисунке выше показывает на отверстие в корпусе каретки, и направление, по которому нужно выполнять расточку (с обратной стороны вертикальной стенки, на которую впоследствии будет установлен шаговый двигатель).
Так же следует рассверлить до чистового размера вертикальное отверстие диаметром 2 мм, через которое будет подаваться филамент. Это вполне можно сделать вручную.
После расточки отверстий крышка редуктора демонтируется с каретки, и начинается установка колес редуктора. Первым устанавливается одно из подающих колес с 37 зубьями, которое сидит на валу (на оси) диаметром 3 миллиметра и длиной 16 миллиметров. Вал заводится в посадочное отверстие через выборку в теле каретки для ползуна натяжителя ремня. Вал подающего колеса фиксируется с помощью установочного винта М2х3, вкручиваемого в резьбовую вплавленную втулку на верхней части каретки. Позднее это отверстие будет перекрыто нижней крепежной лапкой крышки редуктора. Такие же втулки с резьбой М2х3 вплавляются в нижнюю часть каретки. К ним будет крепиться балка тензодатчика. Все остальные вплавляемые втулки на теле каретки имеют резьбу М2,5.
После установки подающего колеса на место устанавливается большое колесо редуктора (с 44 зубьями), затем двумя винтами М3 к вертикальной стенке каретки крепится шаговый двигатель. С одной стороны стенки предусмотрена косынка, которая существенно увеличила жесткость всей конструкции.
Затем устанавливается кронштейн со вторым подающим колесом (это третий печатный элемент). На рисунке ниже он показан в сборе с подающим колесом, пружиной и натяжным винтом.
На следующем рисунки видно, что ось кронштейна не проходит через тело каретки, а просто заводится в С-образные выступы. Это упрощает конструкцию, и сильно облегчает процесс сборки/разборки головы.
При сборке кронштейна используется два вала диаметром 3 мм, и длиной 15 мм. В показанном выше комплекте нет таких валов. Пришлось укоротить валы длиной 16 и 21 мм из покупного комплекта.
После нанесения на подвижные элементы редуктора небольшого количества смазки, крышка редуктора устанавливается на свое место окончательно. Следует помнить, что демонтировать или установить кронштейн со вторым подающим колесом при установленной крышке редуктора не удастся.
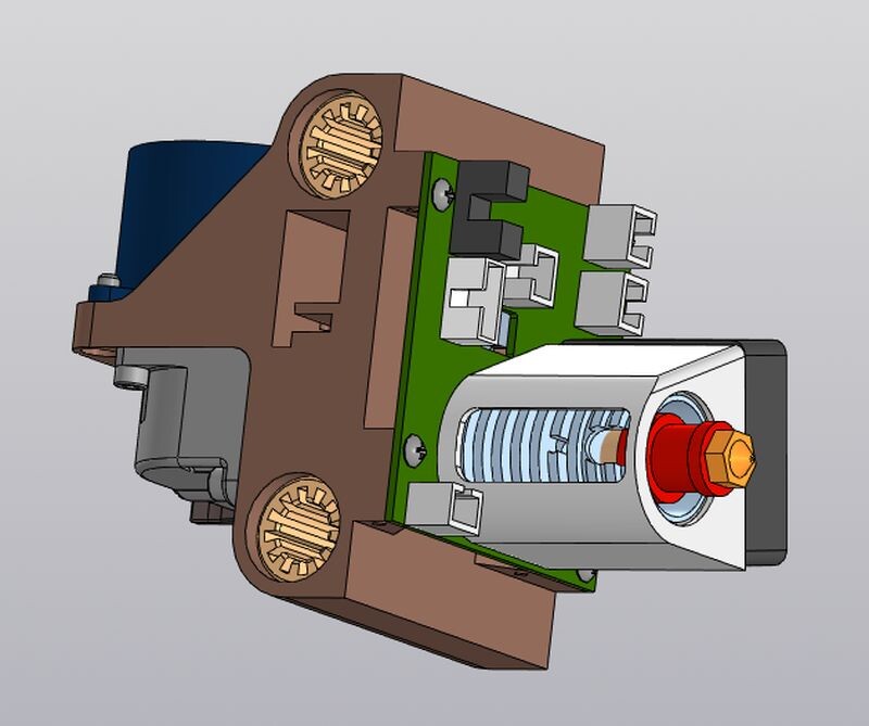
При монтаже нижней части головы в первую очередь устанавливается балка тензодатчика, на которую уже должен быть смонтирован самодельный хотэнд и его радиатор, так же самодельный.
Подробнее об этой части разработки расскажу позже, когда буду описывать электронную часть устройства.
К монтажу хотэнда следует отнестись очень внимательно, ведь от точности его установки на каретку будет зависеть и точность работы тензодатчика. Необходимо соблюсти максимальную соосность устанавливаемого хотэнда и отверстия для подачи филамента в теле каретки. Забегая вперед, скажу, что мне удалось отказаться от применения металлического горла с термобарьером. Его роль выполняет цилиндрическая пластиковая деталь длиной около 30 мм, со сквозным отверстием диаметром 2 мм. Сейчас для изготовления термобарьера использую пластик PEEK, который может стабильно работать до температуры 260-270С. Для печати обычными пластиками этого должно хватать, а если потребуется греть выше, сделаю термобарьеры из более термостойкого пластика Torlon или Vespel. Последний вообще позволяет работать при нагреве до 400С. Правда, боюсь, это будет неоправданно дорого – даже китайские суррогаты этого пластика сейчас стоят немеряно.
На собранную печатную плату с электронными компонентами устанавливается кожух радиатора хотэнда, и к нему парой саморезов прикручивается кулер типоразмера 3010. Затем печатная плата с помощью четырех саморезов 2,5х6 крепится на каретке.
Теперь на практически собранную голову можно установить систему обдува модели с двумя кулерами-турбинками типоразмера 4010 и воздуховодом кругового обдува. Этот воздуховод является четвертой печатной деталью головки
Настало время установить собранную голову на принтер. Процесс демонтажа старой, стоковой головы, и установку нового «самодела» пропущу, так как он очевиден. Но покажу натяжитель ремня, и крепление боудена подачи филамента в экструдер.
С правой стороны каретки на ее корпусе имеется вертикальный фигурный вырез, с профилем, повторяющем профиль зубчатого ремня. Такой же вырез есть и на ползуне натяжителя ремня. В эти прорези вдавливается ремень после установки головы на направляющие валы-полозья принтера. Справа ремень фиксируется от вертикального перемещения уголком и винтом М2,5, а фиксации ремня в ползуне не требуется – сам ползун входит в прямоугольный паз в теле каретки, что исключает выползание ремня. Натяжение ремня осуществляется при помощи винта М3х45, который при вкручивании в гайку М3 (с фиксацией), установленную с левой стороны ползуна, втягивает его вовнутрь тела каретки. Ход ползуна достаточно большой, больше 10 мм, что позволяет компенсировать длину ремня и регулировать его натяг в широких пределах. Ползун натяжителя это пятая, крайняя деталь, которую необходимо напечатать перед сборкой новой головы.
Как уже было показано выше, в верхнюю стенку крышки редуктора экструдера вплавлена конусная втулка, которая позволяет при использовании стандартного фитинга фиксировать фторопластовую трубку, по которой филамент от катушки будет подаваться в экструдер. Длина трубки подбирается по месту, при этом нужно помнить о необходимости установки датчика окончания филамента, он не показан на рисунках.
Теперь чуть подробнее расскажу про электронику новой головы.
Наибольший интерес, как мне кажется, может представлять тензодатчик оси Z. Мне не попадалось еще подобное решение, применительно к 3D принтерам. Абсолютное большинство датчиков оси Z, применяемых в 3D печати или механические (обычный замыкатель/размыкатель в виде микрика), либо BL-touch сенсоры, которые, как и микрики, представляют собой устройство, практически не связанное с параметрами головы и высотой положения сопла над кроватью. Точность ни первых, ни вторых нельзя назвать высокой, к тому же, оба типа этих датчиков обладают гистерезисом. Как это сказывается на их работе, и на точности позиционирования головы принтера обсуждать не хочу и не буду. Но мне изначально не понравились ни первые, ни вторые. В итоге сделал то, что сделал.
При конструировании датчика руководствовался следующим соображением: датчик должен срабатывать в момент касания сопла поверхности кровати. Собственно, и все…
Все остальные требования вторичны, и не очень принципиальны. Впрочем, есть еще один важный момент, о котором, все же, нельзя забывать: сила взаимодействия рабочего органа датчика (читай – сопла) с поверхностью кровати должна быть минимальна. Долго размышлял над этим посылом, и пришел к выводу, что понятие «минимальная сила» вполне может находиться в диапазоне от 0,05 до 0,5 ньютона, или от 5 до 50 грамм. Лучше – ближе к нижнему краю этого диапазона. Провел несколько экспериментов со стеклянными и металлическими поверхностями на предмет их повреждения кончиком сопла, и убедился, что усилие в 0,05-0,5 N для таких поверхностей, да и для самого сопла, практически безвредно. Тем не менее, снизил верхний предел диапазона давления до 0,25 ньютона.
Осталось определиться с конструкцией самого датчика. Известно, что в большинстве бытовых и промышленных весов с тензометрическими датчиками устанавливаются практически одинаковые датчики, пучок которых на Али можно купить за копейки.
Все датчики резистивного типа, имеют абсолютно одинаковую конструкцию, и практически одинаковые размеры. Основное отличие в величине сопротивления датчика. В продаже имеются датчики с сопротивлением от 200 Ом до 1 кОм. Самые распространенные – 350-омные. Строго говоря, есть еще один параметр, который стоит учитывать при выборе датчика – его температурный коэффициент расширения. В идеале, он должен быть равен такому же коэффициенту материала, из которого изготавливается измерительная балка датчика. Но здесь выбор не велик, к тому же, мне удалось выяснить, что для балки из алюминиевого сплава наиболее подходят датчики с индексом С22 (не скажу, что это значит, принимайте на веру). Как оказалось, именно такие датчики и продаются в интернете. И имя им - BF350-3AA (первые цифры в названии показывают номинал сопротивления датчика).
Размеры датчика 7х4 мм, а рабочая область и того меньше, примерно 3,5х3 мм. Принцип работы – изменение сопротивления «решетки» при деформации (сжатие или расширение). На боковой грани пластинки датчика, напоминающей обычный стеклотекстолит толщиной около 0,15 мм, видна надпись – С22. Видимо, это и есть индекс принадлежности к тому, или иному материалу тензометрической основы. У меня эта основа (балка) выполнена из дюралюминия Д16Т. Ее размеры 35х14х3 мм. В средней части выфрезеровано три мостика: один мостик 7,5х5 мм (на рисунке он в центре пластины балки, снизу), и два узких мостика, их размеры 7,5х2,5 мм.
Пластинка тензодатчика приклеивается с наружной стороны нижнего мостика. Толщина мостиков определяет чувствительность самодельного датчика. Чем она меньше, тем сильнее будет деформироваться балка под нагрузкой, тем больше будет изменяться сопротивление датчика. Но тем проще будет деформировать балку чрезмерной нагрузкой. Далее показан рисунок разреза радиатора хотэнда.
Датчики продаются двух основных видов (типов) – без выводов и с уже припаянными выводами. У меня есть оба вида, но для этой конструкции был использован датчик без выводов. Выводы я припаивал сам, и использовал для них очень тонкие многожильные проводки в силиконовой изоляции.
Датчик включен в одно из плечей моста Уитстона, сигнал с которого подается на усилитель, построенный на ОУ OPA333. Это интересная микросхема имеет минимальный разбаланс входных токов, да к тому же, автоматически его поддерживает практически на нулевом уровне. Коэффициент передачи этого усилителя равен примерно 500, к тому же, усилитель охвачен частотно-зависимой ОС, срезающей все частоты выше 10…15 Гц. Практически это усилитель постоянного тока.
Мост Уитстона собран из прецизионных SMD резисторов, имеющих разброс 0,1%, что гарантирует его начальную балансировку. В плечо моста, смежное с плечом, в которое включен датчик, добавлен микроминиатюрный потенциометр, с помощью которого можно дополнительно подкорректировать балансировку моста.
С выхода OPA333 усиленный сигнал датчика подается на компаратор MLV393. Порог срабатывания компаратора задается другим потенциометром, и может выбираться в диапазоне от 0,1 вольта до 1,5 вольт. Это соответствует изменению нагрузки на сопло примерно от 1 грамма до 40 грамм. При срабатывании компаратора включается светодиод, индицирующий 0 по оси Z.
Теперь несколько слов о конструкции нагревателя. Он выточен из меди, и имеет диаметр 12 мм. Длина – 12,5 мм. В нижней части проточка до диаметра 9 мм, на которой нарезана резьба М9х0,75. В верхней части сделаны глухие радиальное и тангенциальное отверстия диаметром 3,2 мм, в которые можно установить бусинку терморезистора. По оси нагревателя просверлено отверстие, и нарезана стандартная резьба М6х1. Снизу в нагреватель вкручивается сопло, сверху, «стык-в-стык» с верхним торцом сопла вкручивается стержень термобарьера, который своей верхней частью вкручивается в радиатор на нужное расстояние, что позволяет регулировать расстояние от каретки до выходного отверстия в сопле. Такая конструкция имеет всего один торцевой стык между телом сопла и подводящим концом термобарьера, что существенно снижает вероятность выдавливания расплавленного пластика куда-либо кроме отверстия в сопле. Эта конструкция была разработана (и изготовлена) еще пять лет назад, и только сейчас оказалась востребована.
Внешняя резьбовая часть нагревателя предварительно покрыта очень разбавленным силикатным (канцелярским) клеем в несколько слоев с промежуточной сушкой. При этом резьбовые канавки остаются ощутимыми. Вот в них и наматывается предварительно отожженная нихромовая проволока, которая фиксируется от разматывания уже густым силикатным клеем. Применил проволоку диаметром 0,25 мм. По расчетам для получения необходимого сопротивления 10-13 Ом необходимо примерно 25 см проволоки. При этом мощность нагревателя будет около 40 Вт. После высыхания клея короткие выводы нагревательной спирали соединяются с длинными гибкими проводами, идущими к разъему на печатной плате. Для подключения нагревателя и терморезистора предусмотрен общий четырехконтактный разъем. Сверху спирали на нагреватель наматывается асбестовая нить, которая также покрывается парой слоев жидкого стекла, и обеспечивает отличную термозащиту хотэнда.
Но прогресс не стоит на месте, и сегодня можно приобрести готовый керамический кольцевой нагреватель Creality с близкими геометрическими размерами, к тому же, имеющий мощность 60 Вт.
Он уже заказан, и прошел таможню РФ. Если китайский нагреватель впишется в мою конструкцию, то переделаю медную часть хотэнда для его установки. Думаю, это будет проще, чем заниматься лишний раз токаркой с нарезкой резьбы резцом, навивкой спирали и ее изоляцией.
Контроль за нулем по оси Y осуществляется с помощью оптрона, который так же установлен с левого края платы. При срабатывании оптрона (точнее, при перекрытии его оптического канала шторкой, закрепленной на левой каретке оси Y) включается другой светодиод, расположенный на противоположной стороне каретки головы.
Печатная плата, на которой установлены все электронные компоненты схемы и соединительные разъемы, имеет размер 50х50 мм. Она двухсторонняя, поэтому должна быть выполнена промышленным способом. Обе микросхемы в корпусе SOT-23-5, резисторы и конденсаторы типоразмера 0805, потенциометры 3224J-1 SMD-3P, оптрон с открытой щелью типа GP1A52HRJ00F. Разъемы аналогичные тем, что применены в стоковом варианте головы.
Вот, собственно, и все. На данный момент изготовлена вся механика, напечатано несколько итераций каретки и крышки редуктора. Фото одного из изготовленных вариантов головы показаны ниже.
В ходе тестовых сборок головы были выявлены и устранены «детские болячки» конструктива. Сейчас вроде все крутится-вертится на рабочем верстаке, но до установки на принтер дело пока не дошло. На днях закажу комплект печатных плат, однако в лучшем случае они приедут к середине мая, не раньше. Так что еще есть время на выслушивание советов, и ловлю гнилых помидоров.
Дельную критику обычно воспринимаю с благодарностью. Критиканство всегда пропускаю мимо ушей. Начинайте.
P.S. Понимаю, что статья опоздала лет на пять минимум. Но, как говорится, когда выросло, тогда и выросло…
Архив с файлами STL-моделей каретки, крышки редуктора, кронштейна подвижного колеса подачи филамента и ползуна натяжителя ремня, принципиальную схему и гербер-файлы печатной платы добавлю к статье, если она вызовет интерес у сообщества.
Еще больше интересных статей
Продолжение разработки КонтрCAD. Теперь это полноценный САПР прямо в браузере!
Подпишитесь на автора
Подпишитесь на автора, если вам нравятся его публикации. Тогда вы будете получать уведомления о его новых статьях.
Отписаться от уведомлений вы всегда сможете в профиле автора.
С предыдущей ста...
Реверс-инжиниринг в КОМПАС-3D. Замена системы координат. Простой способ.
Подпишитесь на автора
Подпишитесь на автора, если вам нравятся его публикации. Тогда вы будете получать уведомления о его новых статьях.
Отписаться от уведомлений вы всегда сможете в профиле автора.
Книга для конструкторов, проектирующих для FDM
Подпишитесь на автора
Подпишитесь на автора, если вам нравятся его публикации. Тогда вы будете получать уведомления о его новых статьях.
Отписаться от уведомлений вы всегда сможете в профиле автора.
Хочу представить новую книгу по FDM 3D-печати. Книга может быть полез...






























Комментарии и вопросы
Нет, но вот то, что через 30 л...
> крыша башни должнабыть 8ммРа...
Проделана большая работа! И у....
Имеем абсолютно плоскую шайбу...
Доброе утро. Хочу приобрести п...
Никак не могу найти причину.пр...
Уже который раз читаю совет пе...