небольшая ваза
Что то похожее на вазу, думаю использовать как подсвечник для маленьких плоских свечей.
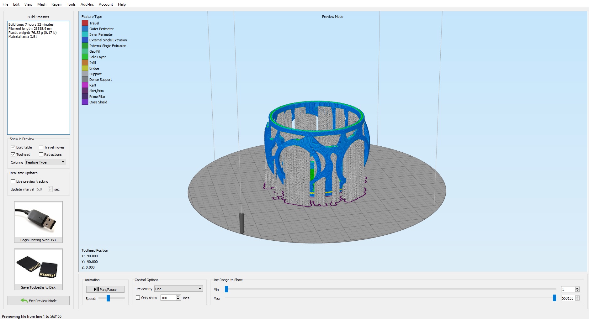
Настройки Simplify3D для SBS-fdplast. Разделил модель на высоте 4.50мм, отличаются заполнением нижняя часть 45%, верхняя 15 %, необходима настройка моста, поддержка расположена под углом 45 и 90 градусов, температура стола 80 градусов, сопла 240 градусов. Вес вазы 33 грамма, подержки 22 грамма, все вместе 55 грамм. Извиняюсь за много фоток и скринов, настройки слайсера ниже.
ссылка на модель: http://3dtoday.ru/3d-models/for-home/accessories/vaza_stl_solidworks_rar_s_vostanovleniem_/
видео полученной вазы: https://youtu.be/bLuKZK6WLDAНижний слойВерхний слой
Лучшие распечатанные модели
Ракета
Подпишитесь на автора
Подпишитесь на автора, если вам нравятся его публикации. Тогда вы будете получать уведомления о его новых статьях.
Отписаться от уведомлений вы всегда сможете в профиле автора.
Охотничий домик
Подпишитесь на автора
Подпишитесь на автора, если вам нравятся его публикации. Тогда вы будете получать уведомления о его новых статьях.
Отписаться от уведомлений вы всегда сможете в профиле автора.
Наверное один из самых сложны...
Подставка под умную колонку
Подпишитесь на автора
Подпишитесь на автора, если вам нравятся его публикации. Тогда вы будете получать уведомления о его новых статьях.
Отписаться от уведомлений вы всегда сможете в профиле автора.














Комментарии и вопросы
Не колдуйте с кодом принтер не...
Причина в стоимости лески.Если...
принтер что сам себя выключил....
У меня принтер стал пропускать...
Подскажите пожалуйста, чем мож...
Добрый день кто подскажет начи...
Доброго дня, сейчас меня стоит...