"Очиститель" из флуоресцентного PETG прутка.
Давно хотел проверить как печатаются модели из флуоресцентного PETG от всем3д.рус , но все руки не доходили, а тут потребовался своеобразный "фильтр", если так его можно назвать, соответственно корпус под него должен быть по моим задачам. Разработал, нарезал в слайсере, пошел на печать ставить, и тут как раз после последней печати сына в принтере заряжена осталась почти полная катушка салатового флуоресцентного ПЕТГ. Сыну дал по ушам за то, что оставил пластик открытым, ну и так как мне не требовалось качество, решил не сушить и поставить так на печать, опустил только слегка температуру сопла. Качество понравилось, не смотря на сопло 1мм и слой 0.4мм, все отпечаталось изумительно, слои легли ровно, адгезия отличная. К сожалению у меня нет ультрафиолетового света дабы проверить его свечение в этой частоте волны, но по случаю заметил, что вечером на улице на закате этот материал смотрится более насыщено вроде как, ярко, в отличии от обычных цветов того же ПЕТГ. Печатал соплом 1мм, слой 0.4мм, температура стола 75, температура сопла 230, скорость печати 40мм/с. Пруток этот есть тут как на катушках, так и бухтами.
СТЛ файл учитывая специфичность модели, не вижу смысла выкладывать
Только что загружая фото, обратил внимание на то, что при разном освещении цвет получился разный, для ради любопытства сделал еще несколько фотографий с разной насыщенностью дневного света, две самые естественно удачные добавляю еще.
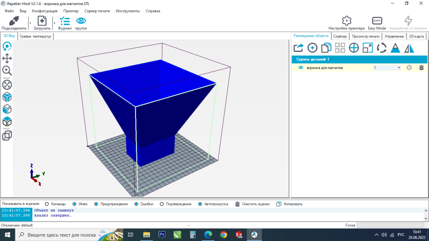
Ну и скрины модели в программах
Ну как то так. Всем желаю печати без матов. ;-)
Лучшие распечатанные модели
Мужики в масштабе 1:43.
Подпишитесь на автора
Подпишитесь на автора, если вам нравятся его публикации. Тогда вы будете получать уведомления о его новых статьях.
Отписаться от уведомлений вы всегда сможете в профиле автора.
Принтер: Elegoo...
Памятник туристу. Первая четверть XXI века.
Подпишитесь на автора
Подпишитесь на автора, если вам нравятся его публикации. Тогда вы будете получать уведомления о его новых статьях.
Отписаться от уведомлений вы всегда сможете в профиле автора.
Печатаю себе очередной Камаз:) 8x8!
Подпишитесь на автора
Подпишитесь на автора, если вам нравятся его публикации. Тогда вы будете получать уведомления о его новых статьях.
Отписаться от уведомлений вы всегда сможете в профиле автора.







Комментарии и вопросы
ну да, примерно так выглядит к...
1000р.
могу приобрести если так не да...
Подскажите при порковке 3д при...
Всем доброго времени суток ест...
Надо сказать, что 400 баксов д...
Итак я вчера купил принтер, ут...