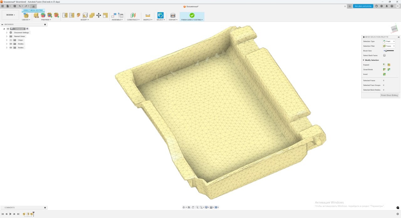
Как ппреобразовать скан в модель для fusion 360
сделал скан лоточка и хочу преобразовать его в solid для работы в fusion 360, как избавиться от треугольников?
Популярные вопросы
В какую ложную информацию о 3д печати Вы верили?
Ну или скажем, с какой ложной информацией на протяжении своей карьеры вы сталкивались, получая ее из надежных, якобы, источников, а потом понимали что...
Нужна помощь
Доброго времени суток,кто может подсказать причину резкого ухудшения качества печати?В один момент резко стал печатать рвано,круговые слои вообще мимо...
нужна консультация
Решаю купить принтер, думаю но пока не решил какую выбрать конструкцию. На али нашел вот такой вариант ru.aliexpress.com/item/2016-Newest-TEVO-Tarant...

Комментарии и вопросы
Это будет уже третье лето как....
ЗЫ: и как раз развлекуха для р...
Ну давайте по вариантам пройдё...
Принтер UlTi Steel 2.OrcaSlice...
Сейчас уже заблокировали работ...
Пробовал для обдува PLA разные...
принтер kingroon kp3s v3.0плат...