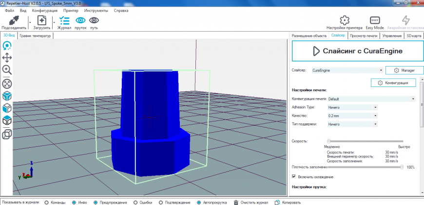
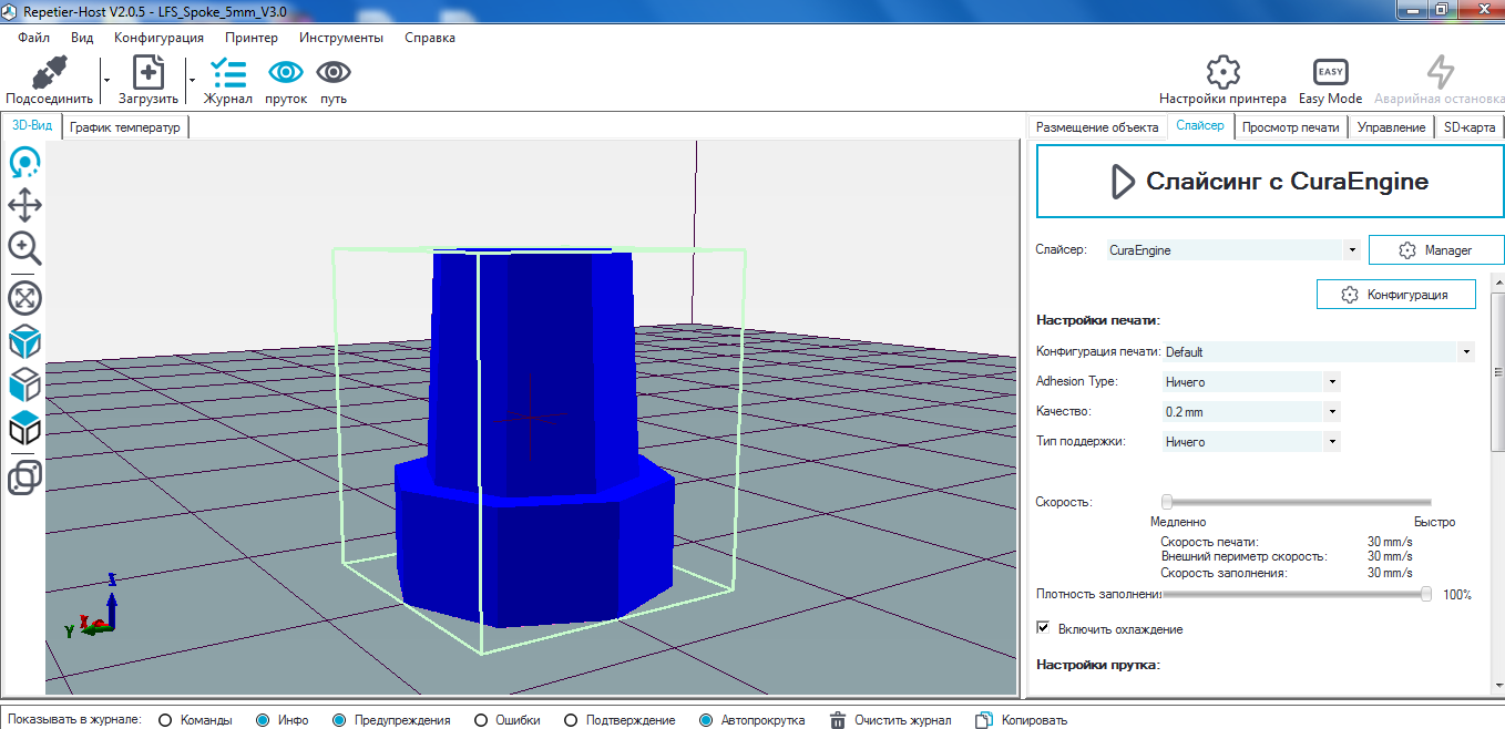
неправильно печатается модель
Пытаюсь напечатать данную деталь, но при слайсинге рисует оторванный вверх, и печатает тоже так же.
Когда в настройках ставлю сопло 0,1 то на слайсинге всё норм.
Но деталь не такая уж и маленькая чтобы принтер не мог её напечатать, что из настроек ещё можно попробовать? Заполнение 100% без разницы.
Когда в настройках ставлю сопло 0,1 то на слайсинге всё норм.
Но деталь не такая уж и маленькая чтобы принтер не мог её напечатать, что из настроек ещё можно попробовать? Заполнение 100% без разницы.
Популярные вопросы
Компас 23 и создание резьбы... Гайка не наворачивается, или клинит на 4ом витке...
При этом чужие модели с резьбой печатаются нормально и наворачиваются....
Задача сделать болт и гайку для последующей печати на 3Д пр...
Задача сделать болт и гайку для последующей печати на 3Д пр...
сопло сбивает деталь во время печати
Всем привет. Пытаюсь понять, почему во время печати слышно как сопло задевает деталь и она отлипает. Повторялось уже раз 5-6 такое. В orca slicer посм...
Глючит WI-fi подключение Bambu lab x1 carbon
Bambu Lab X1 Сarbon работал нормально, но в какой-то момент начало глючить подключение по Wi-fi.
Причем он и теперь подключается к ли...
Причем он и теперь подключается к ли...



Комментарии и вопросы
Использую тот же способ, спрое...
Мой опыт этой машины 400 часов...
Вот ещё Норм набор смазки для....
Приветствую! Купил тут принтер...
Какие смазки Super Lube подход...
Привет всем !Мне нужно создать...
Печатал фигурку уже много раз...