ideaMaker и настройка в два экструдера
Поставил себе 2 экструдера - и испытываю в связи с этим постоянную головную боль. Ни один слайсер не может из коробки нормально нарезать модель. Вот и ideaMaker туда же.
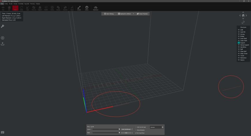
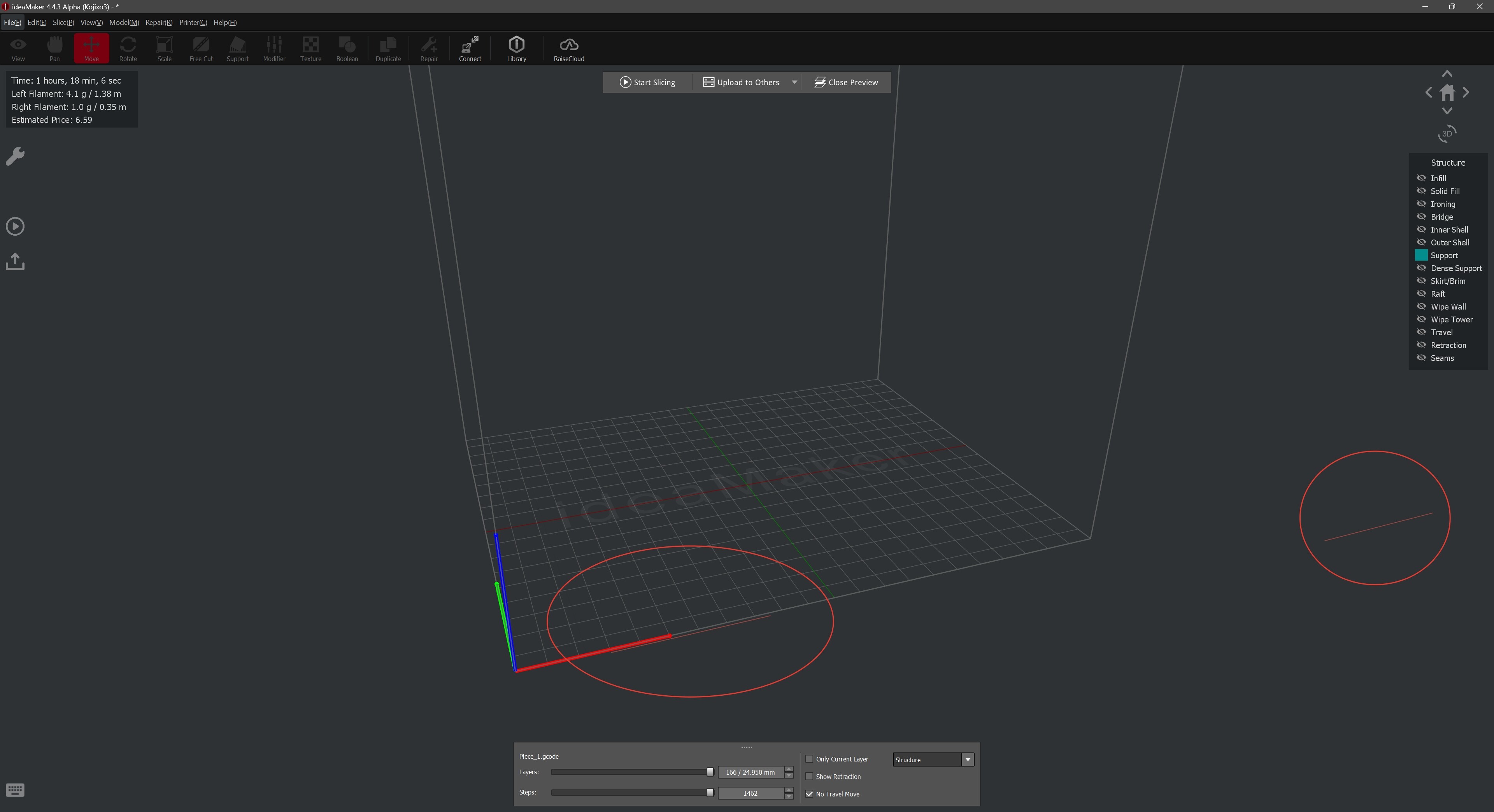
Задал размер стола, задал 2 экструдера, задал смещения, всё прекрасно. Закинул простой кубик, задал модификатор на второй экструдер, нажал "режь" и...
...Вот тебе, бабушка, и Рабиндранат Тагор...
Слайсер почему-то решил, что нужно напечатать поддержки где-то ну совершенно за пределами стола. По смещению похоже, что это очистка сопла перед печатью. Но он решил левый экструдер вытереть за пределами нуля, а правый... а правый вытереть вправо от правого угла + смещение из настроек. Вот только я не задавал ему независимые экструдеры. Да и физически он туда уехать не сможет.
ЧЯДНТ?
Популярные вопросы
Есть идея ?
имеется ферма на эндерах на что заменить ?
ремонтопригодность и надежность.
недорогие запчасти и расходники.
поэтому пикасо не пре...
Программа для 3D проектирования
Пр...


Комментарии и вопросы
С пластиком эффекта от вакуума...
Думаю также будет играть роль....
Вот, в целом рабочая тема.Прил...
Всем привет, хочу выбрать втор...
Посоветуйте что брать из ассор...
Здравствуйте. По беде сменил н...
Ось х ведет себя непонятноДобр...