Вышла новая версия CAD Exchanger с поддержкой Autodesk Inventor и другими новыми функциями
Компания CADEX выпустила обновленную версию CAD Exchanger — пакета программ для разработчиков инженерных приложений и пользователей систем автоматизированного проектирования.
Ключевые нововведения CAD Exchanger 3.10.1:
- импорт формата Autodesk Inventor;
- импорт пользовательских свойств и проверка данных из SOLIDWORKS;
- импорт символов в кодировке, отличной от Unicode, для ACIS, IFC, Parasolid,
- JT, NX, SOLIDWORKS, STEP;
- отображение сферических граней для IGES и Parasolid;
- поддержка большего количества версий CATIA, DWG, Siemens NX;
- импорт идентификаторов Global ID из IFC;
- расширение функционала визуализационного модуля.
Импорт формата Autodesk Inventor
Autodesk Inventor — одна из ключевых систем автоматизированного проектирования наряду с PTC Creo, Solid Edge и SOLIDWORKS. К октябрю 2021 CAD Exchanger поддерживал семь нативных форматов, охватывая наиболее распространенные из них, за исключением Autodesk Inventor. Начиная с версии 3.10.1, CAD Exchanger может читать файлы с расширением .ipt и .iam версий 2015-2021, включая продуктовую структуру, твердотельную геометрию, имена и цвета.
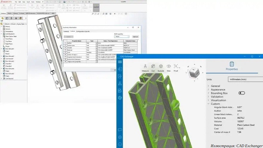
Импорт пользовательских свойств и проверка данных из SOLIDWORKS
В CAD Exchanger добавлена поддержка метаданных из файлов SOLIDWORKS для упрощения идентификации деталей и дальнейшей работы с моделями. Для корректного импорта в новой версии поддерживается проверка данных по нескольким параметрам: объему, площади, центру масс и ограничивающим параллелепипедам.
Импорт символов в кодировке, отличной от Unicode, для ACIS, IFC, Parasolid, JT, NX, SOLIDWORKS, STEP
Не-ASCII символы в тексте внутри моделей используются в различных региональных кодировках (Windows-1252, GB2312 и т. Д.). CAD Exchanger 3.10.1 теперь оснащен алгоритмом, который распознает кодировку и восстанавливает правильные символы в форматах IFC, ACIS, STEP и Parasolid (также влияет на JT, NX, SOLIDWORKS).
Отображение сферических граней для IGES и Parasolid
В версии 3.10.1 улучшено отображение сферических граней при чтении форматов IGES и Parasolid (также влияет на JT, NX и SOLIDWORKS). Это стало возможным благодаря возможности восстановления данных (healing) импортерами IGES и Parasolid.
Поддержка большего количества версий CATIA, DWG, Siemens NX
Для обеспечения лучшей совместимости в CAD Exchanger добавлена поддержка большего количества версий форматов: импорт CATIA V5R16, V5R17 и V5R30, DWG 2010, NX 1926 Series, 1953 Series и 1980 Series.
Обновления для разработчиков инженерных приложений (CAD Exchanger SDK)
Импорт идентификаторов Global ID из IFC
Global ID — это уникальный идентификатор элементов строительных конструкций (плита, балка, стена, дверь, окно и пр.) в файлах IFC-формата. CAD Exchanger позволяет импортировать идентификаторы Global ID и сохранять их в нейтральную модель данных во время чтения IFC файлов. Благодаря этому 3D-приложение, в которое встроен CAD Exchanger SDK, сможет идентифицировать отдельные элементы зданий, сопоставлять с ними данные, хранящиеся отдельно от IFC-модели, и производить над ними BIM-специфичные операции.
Расширение функционала визуализационного модуля
Визуализационный модуль — это дополнение к CAD Exchanger SDK, позволяющее разработчикам приложений Qt, WPF и Windows Forms визуализировать САПР-модели в высоком качестве. В версии 3.10.1 добавлены следующие возможности:
- API фабрики элементов сцены позволяет создавать и сабграфы, и отдельные узлы сцены;
- доступны уведомления об обновлении сцены;
- манипулятор — инструмент, который используется для перемещения или вращения объектов по сцене — теперь может быть программно ограничен только на вращение или только на перемещение.
У всех продуктов CAD Exchanger есть бесплатная 30-дневная ознакомительная версия. Чтобы узнать подробности и получить ссылку для скачивания, перейдите по этой ссылке или напишите по адресу info@cadexchanger.com.
Пресс-релиз
А у вас есть интересные новости? Поделитесь с нами своими разработками, и мы расскажем о них всему миру! Ждем ваши идеи по адресу news@3Dtoday.ru.
Еще больше интересных статей
SLS 3D-печать позволяет изготавливать высокоточные и прочные детали из полипропилена
Подпишитесь на автора
Подпишитесь на автора, если вам нравятся его публикации. Тогда вы будете получать уведомления о его новых статьях.
Отписаться от уведомлений вы всегда сможете в профиле автора.
Компания «Ретех» демонстрирует решения по керамической 3D-печати на выставке «Металлообработка-2026»
Подпишитесь на автора
Подпишитесь на автора, если вам нравятся его публикации. Тогда вы будете получать уведомления о его новых статьях.
Отписаться от уведомлений вы всегда сможете в профиле автора.
#3Dврачам: поможем бороться с пандемией. Приглашаем присоединиться к движению «Мейкеры против COVID-19»
Подпишитесь на автора
Подпишитесь на автора, если вам нравятся его публикации. Тогда вы будете получать уведомления о его новых статьях.
Отписаться от уведомлений вы всегда сможете в профиле автора.
3D-печатники, мейкеры и просто неравнодушные люди в России подключа...








Комментарии и вопросы
В плане дизайна не плохо, но в...
Схема простейшей аэродинамичес...
Интересные вопросы. Вероятно,....
Всем добрейшего :-)В своё врем...
В общем начал я по маленьку пе...
Здравствуйте столкнулся с проб...
Доброго времени суток. Подскаж...