Расчет воздушных потоков обдува сопла в KompasFlow
Привет сообщество. Под прошлым гайдом меня просили расписать алгоритм проведения расчета в KompasFlow. Приступаем.
Приложение KompasFlow представляет собой интегрированный в КОМПАС-3D инструмент экспресс-анализа аэро-гидродинамики проектируемого устройства. KompasFlow обладает простым интерфейсом для экспресс-анализа устройства на ранних этапах его проектирования и позволяет сделать первичную оценку влияния вносимых изменений в геометрию устройства на его эффективность.
Сегодня мы разберемся, как повторить расчет воздушных потоков обдува сопла для вашего 3д принтера, на примере еще одной модификации крышки на Flashforge Adventurer 5M.
Я не утверждаю, что предложенная методика является единственно верной или абсолютно точной. Расчёты можно выполнять множеством способов, и я опирался на своё понимание задачи и программы. Моя работа не претендует на безошибочность всех действий, и я всегда открыт к конструктивным советам, комментариям и рекомендациям от специалистов, которые помогут улучшить подход или исправить возможные недочёты.
Приложение KompasFlow входит в состав стандартного дистрибутива КОМПАС-3D (начиная с 18й версии) изначально, но не подключено. Для его подключения открываем Конфигуратор КОМПАС-3D при помощи команды Приложения> Конфигуратор главного меню:
Чтобы KompasFlow автоматически подключался при запуске, установите галочку -Автоматически подключать при запуске системы. Затем нажмите на слово "Подключить".
После подключения он появится в списке доступных инструментальных панелей
С этого момента начинаются все нюансы, которые нужно учитывать, чтобы долго не втыкать)
Прежде чем переходить в эту вкладку, нужно сохранить файл проекта в формате детали (m3d). То есть изначально создаем деталь, а не сборку. В ином случае, Компас выдаст ошибку при создании задачи.
Если после успешного сохранения файла детали при попытке создать задачу вы видите следующую ошибку, значит все сделали правильно, нужно добавлять ТЕЛО.
Акцентирую внимание на слово ТЕЛО, т.к. при импорте, к примеру step файла через привычную нам - Добавить деталь-заготовку, Компас видит эту геометрию не как тело, а как операцию без истории, деталь и вообще все что угодно, только не тело. В этом случае он тоже будет игнорировать какое-либо присутствие модели и выдавать ошибку. 
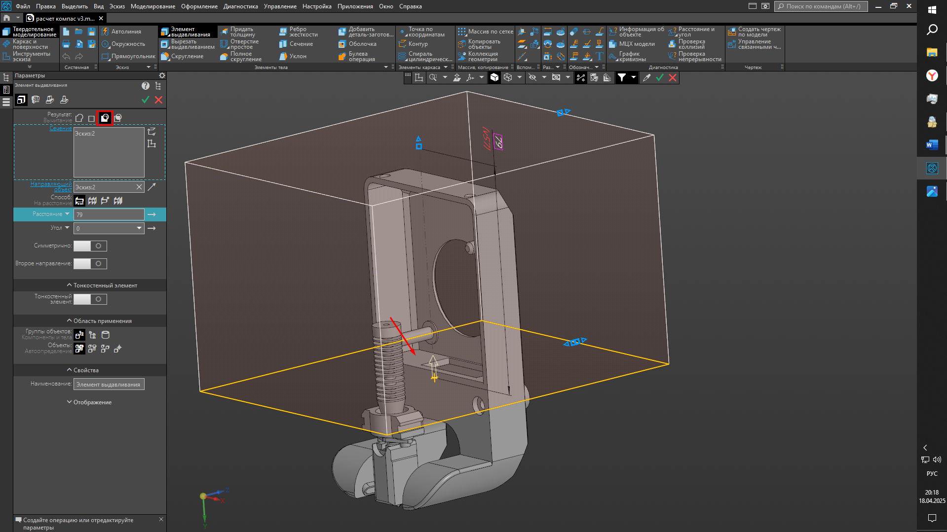
Решается этот момент очень просто. Нам нужно применить какое-то действие для детали, банально выдавить маленький кубик на какой-то плоскости с объединением во внутрь вашей модели.
После этого, наша деталь чудом превращается в элемент выдавливания.
И только теперь мы можем нажать Создать, и он нормально определит тело
Если подготовка модели и объема воздуха проводится в Компас, то этот пункт автоматически решается какой-либо операцией с моделью, вычитание, экструдирование и т.д. В случае, если в Компас загружается готовый объем воздуха, то придется проводить эту манипуляцию. По крайней мере на моей практике было так. Нужно было делать выдавливание, этот «элемент выдавливания» преобразовывать в деталь (ПКМ по модели) и сохранять как тело. И тогда он нормально считывал ее.
Переходим к подготовке модели к расчетам.
Подготовка модели к расчетам.
Расставляйте свою воздушную систему привычным способом. Я сделаю это прямо в сборке, скрыв все, кроме сопла и крышки.
Экспортируем как step файл с параметрами. Только видимые тела для того, чтобы экспортировать только то, что нам нужно.
Создаем проект деталь, сохраняем его и добавляем нашу деталь заготовку.
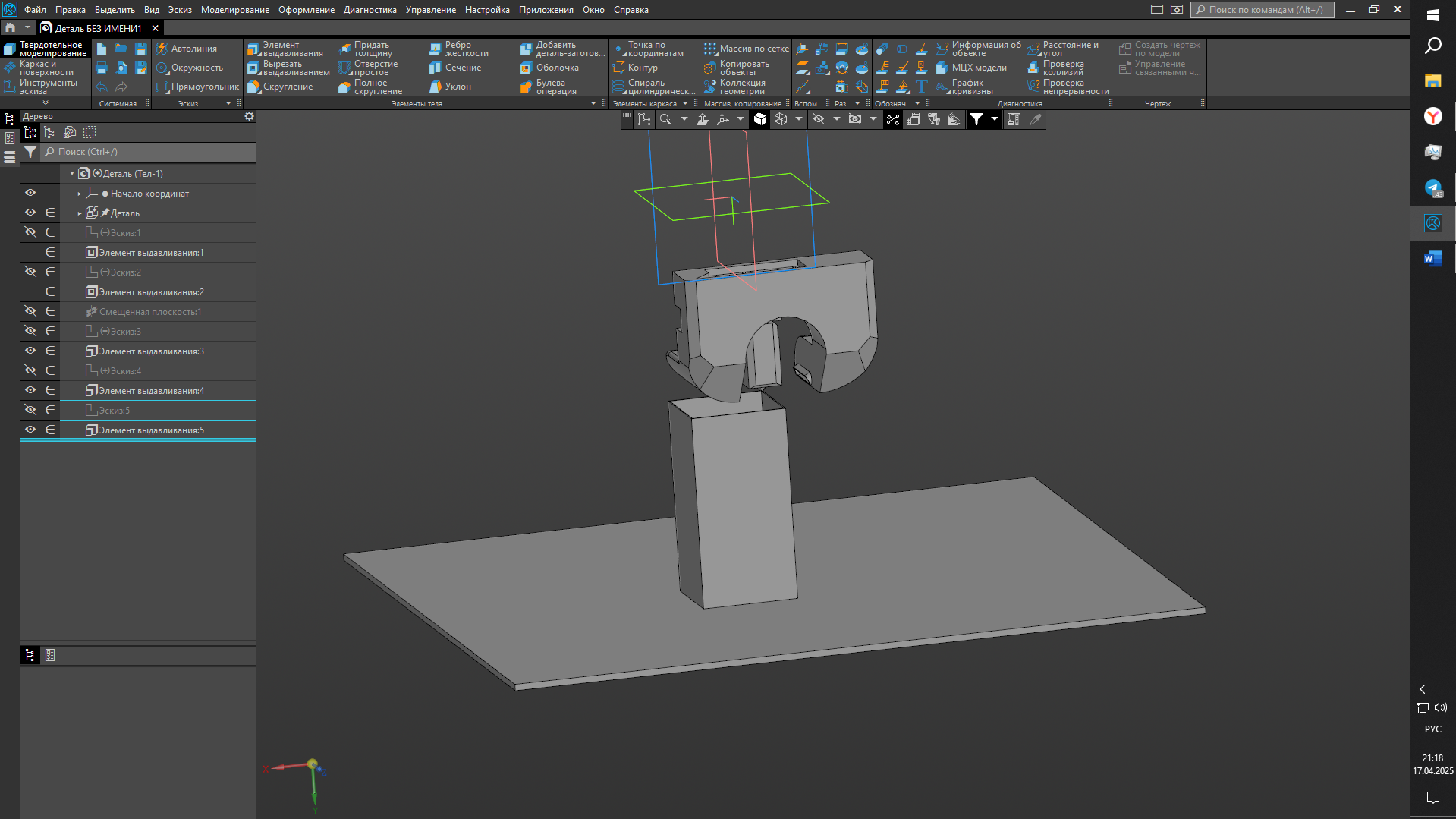
При желании можно добавить в сцену условный стол принтера, печатаемую модель и посмотреть, как поток будет вести себя с учетом печатаемой модели. Примеры таких расчетов будут ближе к концу статьи. Их вы сможете сделать сами по аналогии, просто добавив то, что вам нужно.
В рамках данной задачи, нужно понять, дует ли поток воздуха ровно под сопло, на правильной ли высоте расположены «рога». Нет задачи рассчитать турбулентность, влияния температур печатаемой модели, искажения и неровности печатной крышки и так далее. Банальный пример. Человек удлиняет и двигает выходной канал так, чтобы сопло было по центру, не учитывая того факта, что поток идет под углом из них, а не прямо на сопло, тем самым смещая точку соприкосновения потоков, унося ее за сопло
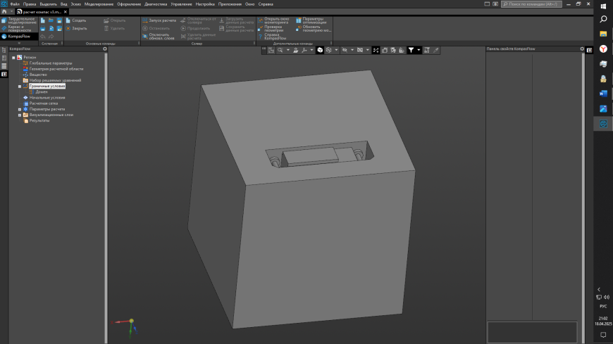
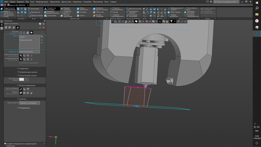
Создаем эскиз на плоскости, откуда начинает дуть вентилятор и срезаем все то, что находится выше. Делается это для того, чтобы была возможность задать вход для потока по плоскости, после того как мы все это выдавим в объем воздуха.
На срезанной плоскости создаем эскиз и рисуем квадрат 100мм х 100мм, который будет захватывать нужную нам область для симуляции. После чего выдавливаем его в направлении сопла на 100мм как новое тело. Это будет наша расчетная область - домен, внутри которого будет протекать симуляция.
Остается вычесть крышку обдува и сопло из этой геометрии. Сделать это можно в режиме отображения Каркас с помощью булевой операции – вычитание.
Переходим в KompasFlow и нажимаем Создать
В первую очередь нужно проверить модель на правильность. Если будут ошибки, расчет не запустится. Компас подождет пока вы заполните все условия и только потом скажет, что геометрия битая). Поэтому проверять рекомендую сразу.
О чем я и говорю, Ошибка триангуляции начинает отображаться в слоях. Ребра подсвечиваются.
Пугаться не стоит, это всего лишь треугольники. Решается подбором параметров триангуляции. Сейчас к этому дойдем, но все по порядку
Элементы KompasFlow представлены в области панелей управления КОМПАС-3D во вкладке KompasFlow. Мы будем их называть "дерево проекта", не путая с деревом геометрической модели КОМПАС-3D. Левый верхний угол
Параметры выделенного элемента KompasFlow отображаются и задаются в правой панели свойств.
Теперь идем по каждому пункту и указываем нужные нам значения.
Глобальные параметры
В глобальных параметрах можем ничего не менять, вектор гравитации в целом тоже не нужен, т.к. работаем с газом. Если хотите задать все значения, никто не мешает. Я оставляю как есть.
Геометрия расчетной области
В геометрии расчетной области, мы можем настроить параметры триангуляции. Эти параметры как раз и отвечают за геометрию сетки. Если у вас возникла ошибка триангуляции как у меня, в этом случае, попробуйте изменить параметры с небольшим ходом, проверяя после каждого изменения геометрию. Я задал следующие и ошибка исчезла.
Если вдруг в геометрии расчетной области тело не выделено, то нужно его выбрать – ПКМ – выбрать тело.
Вещество
Во вкладке вещество мы добавляем газ, который будет использоваться в расчете, в нашем случае воздух. Его можно загрузить из базы – ПКМ – загрузить из базы. В списке выбрать воздух, газовая фаза
Можно задать и вручную, например какую-то температуру и конкретную вязкость, плотность при ней. Я оставлю значения из базы.
Набор решаемых уравнений
В наборе решаемых уравнений включаем уравнение движения и турбулентность. Если хотите задать температуру для какой-то грани и посмотреть ее распределение, то уравнение теплопередачи тоже включайте.
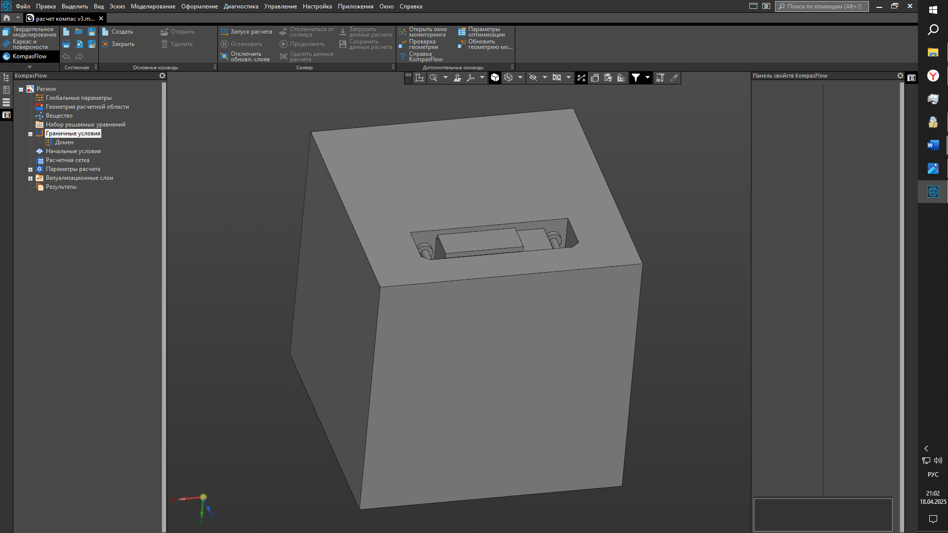
Граничные условия
ГУ — условия, задаваемые на границе расчетной области, в основном на поверхностях обтекаемых тел и на «свободных» границах, пересекаемых потоком жидкости. При расчетах непосредственно по УНС задание на твердой поверхности ГУ выражает ее непроницаемость и «прилипание» к ней частиц жидкости. ГУ, задаваемые на «свободной» границе, более разнообразны; в основном встречаются ГУ, задающие втекание, вытекание, копирование изнутри области, условия периодичности. Простейший способ постановки ГУ втекания — задание однородного поля всех параметров потока в сечении, достаточно удаленном от обтекаемого тела или от интересующего участка канала.
В граничных условиях у нас уже есть одно, оно создается автоматически и для всей модели.
Переименуем его в Домен, поменяем цвет на темно-серый и зададим шероховатость, я поставлю 200 мкм, исходя из мыслей, что деталь будет печататься с такой же высотой слоя.
Если тело поменяло свой цвет на тот, что вы указали, значит все хорошо и можно двигаться дальше, если нет, значит оно могло быть не указано в геометрии расчетной области.
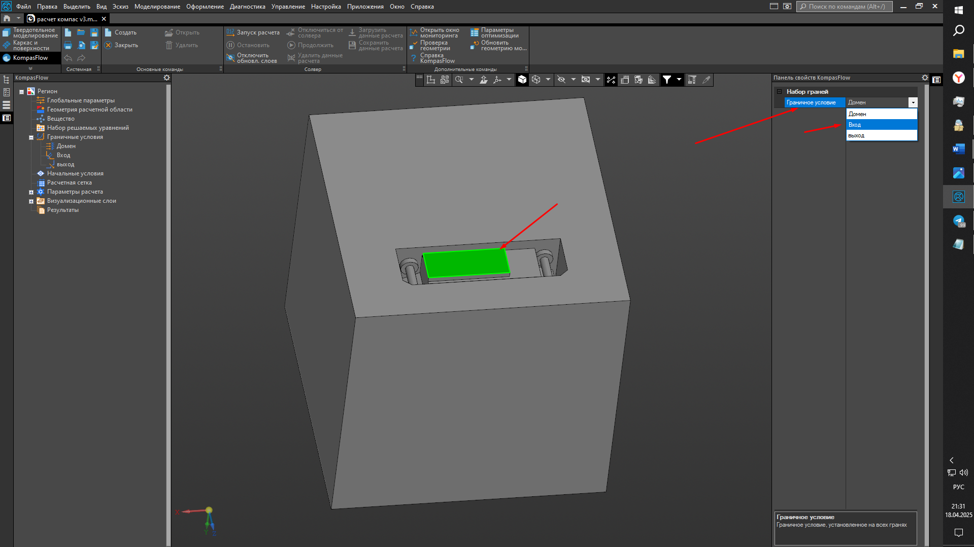
Теперь зададим вход и выход флюида.
Граничные условия – ПКМ – создать ГУ
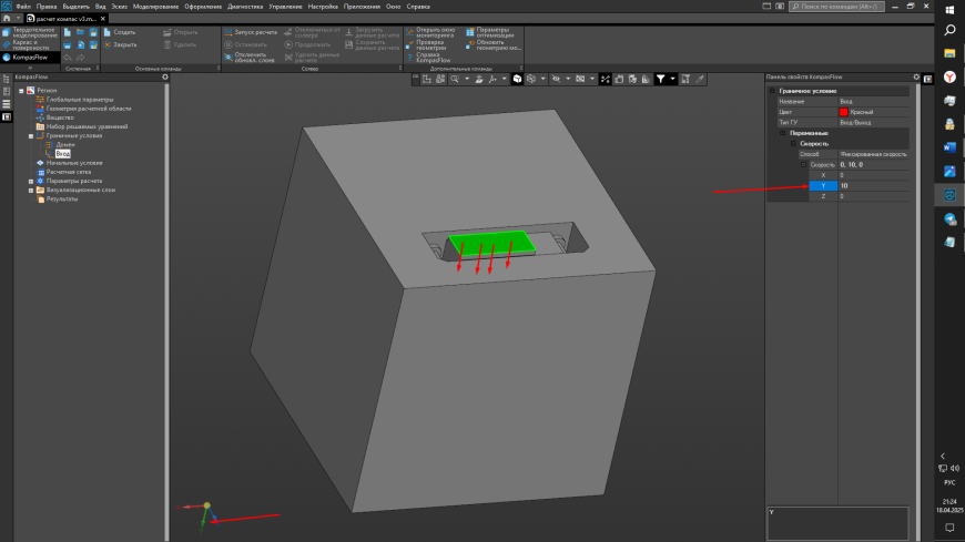
Вход
В панели свойств меняем название на Вход, меняем на удобный нам цвет и Тип ГУ выбираем Вход/Выход
Здесь достаточно способов, которыми можно задать скорость для входа. Я буду задавать Массовый расход
Массовый расход — это величина, показывающая, сколько массы флюида (в килограммах) проходит через заданное сечение за одну секунду.
Для своего китайского широкого 5015 0.2А 24V с не менее китайским анемометром, я замерил LFM= 1480 ft/min и скорость в 7.52 m/s. С помощью калькулятора воздушных потоков по первому запросу в браузере, пересчитал LFM в CFM = 6.5 ft^3/min. После, на другом сайте пересчитал CFM в Массовый расход = 0.00347 кг/c.
Это значения я и укажу.
CFM под ваш вентилятор и размеры его сечения можно посмотреть в карточке товара производителя, к примеру. Чем выше CFM, тем больше воздуха может прокачать кулер или вентилятор. В моем же случае, информации по вентилятору нигде не было, поэтому буду опираться на замеренные мной значения.
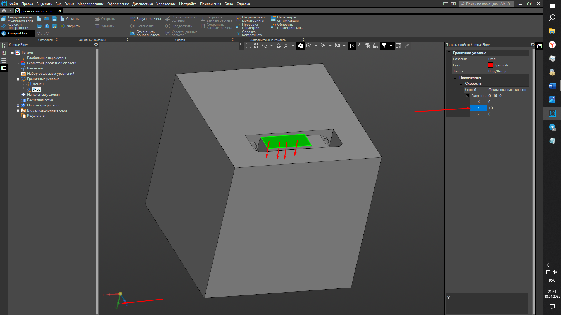
Если нет желания тратить время на перевод из одной единицы в другую, можно просто выбрать фиксированную скорость в способе и задать скорость в 10м/c по вектору той оси, куда будет дуть вентиль. Здесь все зависит от того, в какой плоскости вы расположили. У меня будет дуть вентиль вниз, Y в ту сторону положительный поэтому ставлю просто 10, если бы Y смотрел наверх, то нужно было бы задать противоположное значение -10.
Но тогда скорости, полученные при расчетах, будут необъективные. Возвращаюсь к массовому расходу.
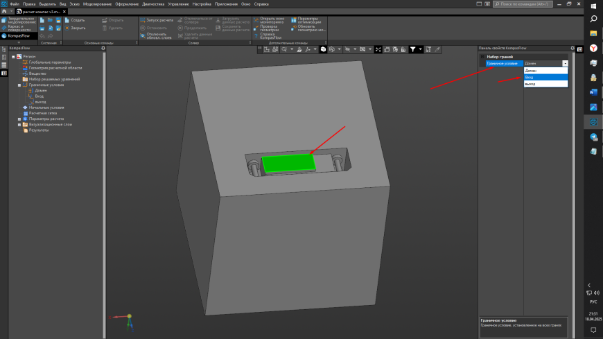
Выход
Теперь создаем еще одно граничное условие – граничное условие – создать ГУ
Переименовываем его в Выход. Сюда будет выходить весь наш воздух. Тип ГУ – свободный выход.
Выбираем грани входа и выхода.
Для выхода можем выбрать все 6 граней, а можно оставить нижнюю грань как стенку, представив, что это стол принтера. Через него поток не будет выходить, будет биться.
Если геометрия перекрасилась в заданные цвета, значит все применилось и можно двигаться дальше.
Начальные условия
Если рассматривается нестационарная задача, то в дополнение к граничным условиям должны быть заданы поля гидродинамических параметров в начальный момент времени. Как минимум, необходимо задать два независимых параметра состояния среды, например p = p (r, t0) и T = T (r, t0) и компоненты скорости v = v (r, t0). НУ как таковые важны для нестационарных задач, для расчета же установившихся течений они играют роль начального приближения. В рамках поставленной задачи, задавать НУ не нужно, пропускаем.
Расчетная сетка
Численное решение задач МЖГ, описываемых дифференциальными уравнениями, основано на их сведении к задачам решения систем алгебраических уравнений. Для этого расчетная область разбивается на ячейки (формируется расчетная сетка)
Переходим в расчетную сетку и видим очень страшную картину.
Сетка очень крупная, а в случае не кубической геометрии, будет еще и растянута вдоль какой-то из граней. Нужно уменьшить ее размер. Чем меньше сетка- тем точнее результат, но и время расчета увеличивается в разы. Для этого здесь есть параметр адаптация по решению. Подробнее про работу параметров можно прочитать в руководстве от автора KompasFlow.
https://ascon.ru/source/info_materials/2018/KompasFlow-Help.pdf?ysclid=m9n8ytztjb649743503
Если вкратце, этот параметр позволяет уменьшить сетку для точности расчета потока только в тех местах, где он происходит, для экономии ресурсов железа и ускорения расчета, без потери точности.
Но есть еще один нюанс. Посмотреть размеры сетки, которая будет строиться до начала расчета – нельзя. Поэтому чтобы настроить адаптивность сетки придется запустит расчет и остановить его. Включаю адаптацию, переменная скорость, т.к. рассчитываем скорость, уменьшаю сетку и поднимаю максимальный уровень адаптации до 3.
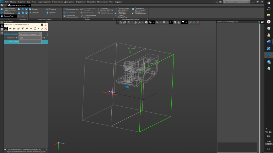
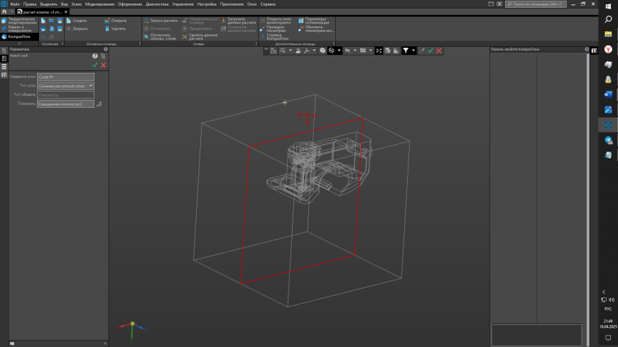
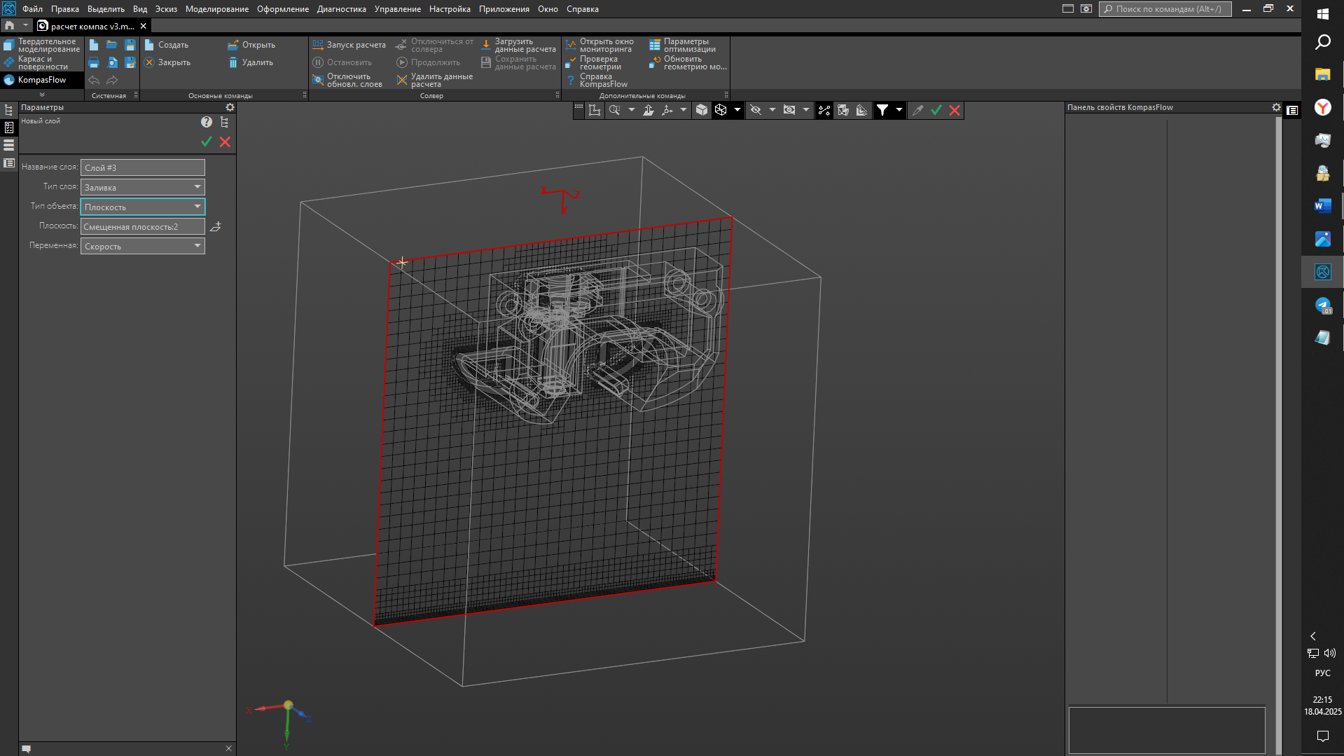
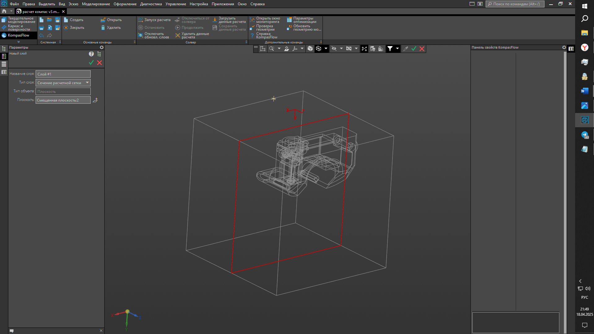
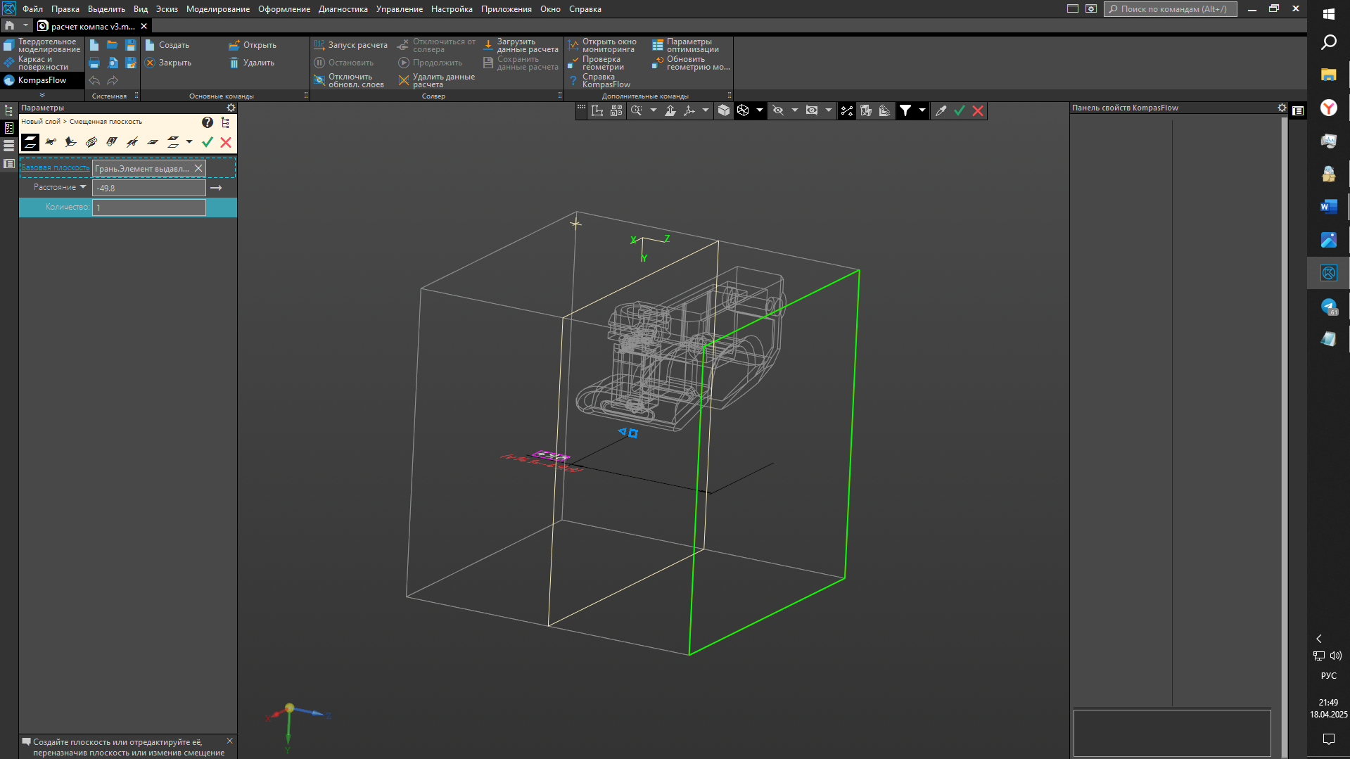
После этого нужно создать какую-то плоскость-сечение, на которой будет отображаться наша сетка, для этого в Визуализационный слой – ПКМ – создать слой. В тип слоя указываем Сечение расчетной сетки.
Создаем новую плоскость и перемещаем ее к центру сопла.
Дважды применяем
У нас появилась плоскость сечения, на которой будет видно сетку в реальном времени. В дальнейшем, на этой же плоскости можно будет вывести отображение скоростей, давления и тд.
Запускаем расчет.
После 10-й итерации начинает меняться сетка, в Расчетной сетке можно указать другое значение, я оставлю так. После того как появились изменения, останавливаем расчет и анализируем.
Как можно заметить, в высоту выходного канала обдува помещается примерно 3 клетки.
В идеале, нужно добиться того, чтобы там помещалось 6-8 клеток для точности расчетов.
Сделать это можно, создав Адаптацию
Адаптация
Расчетная сетка – ПКМ – Создать адаптацию.
В граничных условиях выбираем Домен
Уровень ставим в зависимости от желаемого результата. Чем больше значение, тем меньше будет сетка, примыкающая к граничным условиям.
Я поставлю 3 и посмотрим, как это повлияет на сетку.
Чтобы запустить расчет по новой, нужно отключиться от солвера. Отключаемся и запускаем по новой.
Как можно видеть, сетка стала вменяемых размеров.
Оставлю такое значение. Если не хотите ждать долго, можно оставить адаптацию в Расчетной сетке, не создавая Адаптацию в Домене.
Параметры расчета
Переходим в следующий пункт – Параметры расчета
Здесь мы можем указать значения для CFL, Максимальный шаг по времени, Моделируемое время и Частоту сохранений.
CFL - Критерий Куранта-Фридрихса-Леви контролирует шаг по времени на основе текущих расчётных характеристик. Подробнее тут: https://flowvision.ru/ru/support-menu-header-ru/blog-ru/flowvisiontimestep
Оставляем все по умолчанию и переходим в визуализационные слои.
Визуализационные слои
Создадим новый слой.
Выбираем тип слоя – линии тока, тип объекта – поверхность и указываем наш вход. Переменная закраска – скорость. Этот слой будет отображать скорость линии токов в объёме, для визуального представления.
Создаем еще один слой Тип слоя – заливка, выбираем ранее созданную нами плоскость сечения и в переменной указываем скорость. На этом слое будем наблюдать распределение скоростей в разрезе.
Результат
Создаем результат
Нам интересны числовые значения максимальной скорости в расчетной области и массового расхода
Можно скрыть ненужные слои для отображения
Оставлю только контур и запускаю расчет. Ждем какое-то неопределенное время
В настройках слоя включаем отображение легенды.
В окне результатов можно увидеть рассчитанные значения
Останавливаем расчет и анализируем. В данном примере воздушный поток ударяется об носок и уходит вверх. Сопла дуют чуть ниже. Срезав углы носка в модели, теоретически получаем следующее.
Под конец хочу отметить, что KompasFlow простой и интуитивно понятный, но деревянный. Абсолютно каждый разберется в его небольшом функционале.
При первом запуске очень просто допустить ошибки, о которых я расписал в начале, но все они решаются таким же деревянный и простым путем. Всем спасибо за внимание и успехов в тестировке ваших обдувов!
Как и обещал, примеры расчетов с объектами.
Добавлен стол и башня 30х30, толщиной в один слой без заполнения.
Нависающий элемент
Еще больше интересных статей
Anycubic на Formnext 2025: анонсированы новые Photon P1, Kobra S1 Max и Kobra X
Подпишитесь на автора
Подпишитесь на автора, если вам нравятся его публикации. Тогда вы будете получать уведомления о его новых статьях.
Отписаться от уведомлений вы всегда сможете в профиле автора.
Анонс Bambu Lab P2S - что ждать от второй части легендарного 3D принтера?
Подпишитесь на автора
Подпишитесь на автора, если вам нравятся его публикации. Тогда вы будете получать уведомления о его новых статьях.
Отписаться от уведомлений вы всегда сможете в профиле автора.
С вами LIDER-...
PETPull - очередной станок по переработке PET бутылок в пруток для 3D принтера.
Подпишитесь на автора
Подпишитесь на автора, если вам нравятся его публикации. Тогда вы будете получать уведомления о его новых статьях.
Отписаться от уведомлений вы всегда сможете в профиле автора.
Это мой первый пост. Не судите строго.
Решил о...







































































Комментарии и вопросы
Хотелось коротко, но максималь...
Прикольно, но безполезно. Щето...
как то слабовато для статьи, Н...
Здравствуйте, я только начинаю...
Итак почитал по вершкам, и не...
Здравствуйте, естт вот такая з...
Здравствуйте!!! На моем анет п...