Мы печатаем и рисуем
В канун Нового года, совершенно случайно я приобрел кусок искореженного железа, в котором с трудом просматривались винтики, моторчики и прочие вкусности.
Отделив все ненужное, а 'наверное нужное' или точнее сказать 'возможно в будущем будет очень нужным' было с любовью брошено в ящик стола.
Поскольку эта 'наверное нужная вещь' лежала на вершине стека 'нужных' вещей (последней пришла, первой выйдет из ящика) , то она несколько раз привлекала внимание, но без последствий.
И вот скоро уже наступит Новый год и надо писать поздравительные открытки :
- напечатать на принтере - нет, холодное бездушное железо, еще к тому же дискретное.
- написать со старанием перьевой ручкой - хороший вариант, но как то старомодно, да и не по новогоднему.
Эврика!! Сделать плоттер и написать разноцветными фломастерами !! Чернила льются ламинарным потоком, контуры плавные, движения аналоговые, 'ламповые' - мечта!
Идея как то быстро меня захватила и деятельность стала развиваться 'стремительным домкратом'!
Эта железяка из 'возможно в будущем будет очень нужной' немедленно изменила свой статус и стала 'необходимой'.
Вот онаВероятнее всего это часть от древнего матричного принтера.
Подача бумаги, маленький шаговый двигатель с редуктором. Очень похож на шаговые двигатели от CD-ромов - будет осью 'Y'
Двигатель для 'пера' - шаговый двигатель CS35S, выводов 5 - значит униполярный - будет осью 'X' После проведения теста на работоспособность, были получены результаты:
- моторчики работоспособны, правда один из них , тот что на оси 'X', пришлось переделать в биполярный.
- мотор по оси 'Х' - шаг 7.5 градусов, питается от 12 вольт, драйвер А4988, деление шага - 16.
- мотор по оси 'Y' - шаг 7.5 градусов, питается от 12 вольт, драйвер А4988, деление шага 16.
Моторчики конечно так себе, очень большой шаг - 7.5 градуса.
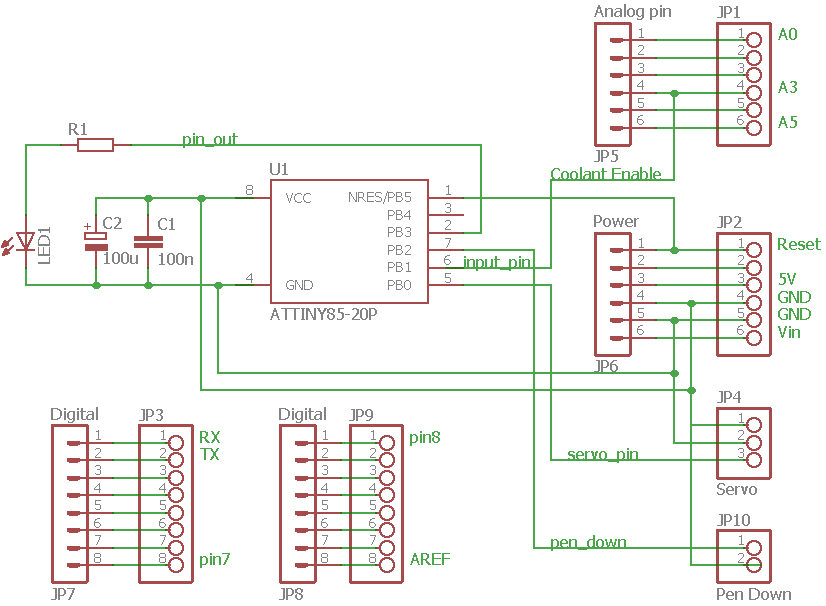
Спроектировал и изготовил всякие части Каретку с пером сделал на простенькой сервеЭлектронные 'штучки' стандартные - Arduino c прошивкой qrbl 1.0 , CNC Shield с двумя драйверами А4988Прошлось сделать дополнительную плату на микропроцессоре ATtiny85, для управления пером по оси 'Z'.
СхемаКодХотя в аннотации на grbl версии 1.0 говорилось, что возможно управление сервоприводом, но у меня что то не получилось, и я сделал по своему. Все получилось отлично.
Для управления осью Z в ручную, для установки регулировки положения фломастера, сделана специальная кнопочка 'Pen Down' для опускания пера.
Подъем и опускание пера осуществляется командами - М8 опустить перо, М9 - поднять перо.
Все хорошо сложилось, скрутил все и настроил драйвера.Драйвера настроил по 'слуху', задавал движение по оси, каретка или бумага перемещались, в это время крутил настройки драйвера, так чтобы движение было ровным и плавным и без посторонних звуков, ток не мерил. Моторы и драйверы - 'холодные'.Установил бесплатный векторный редактор Inkscape, добавил к нему расширение для лазерного гравера. Ссылки для редактора и расширения Вы легко найдете в интернете. Проверил все работает как надо.На картинке видно как создавалась 'желтая земляная собака' из моего поста 'Новогодний подарок приятелям' Пока вырисовывал всякие кружочки, треугольнички и прочие геометрические фигуры, был полный восторг. Когда приступил к рисованию открыток -вот тут то и случился ... в общем все очень плохо. Преобразуя слово художник, применительно к себе - оченьплохойЖНИК. Если карандашом на бумаге, еще так-сяк, но рисовать мышкой - просто невозможно. Так или иначе, открытки я нарисовал и даже нарисовал открытку многоцветную.
Небольшое видео
Maccabeus
Еще больше интересных статей
Модульные пиксельные экраны, часть 3: смола, силикон и 8х8
Подпишитесь на автора
Подпишитесь на автора, если вам нравятся его публикации. Тогда вы будете получать уведомления о его новых статьях.
Отписаться от уведомлений вы всегда сможете в профиле автора.
Часть 1 / Часть 2
Доведя...
Модульные пиксельные экраны, часть2. Корпус, 16х16, и светорассеивание
Подпишитесь на автора
Подпишитесь на автора, если вам нравятся его публикации. Тогда вы будете получать уведомления о его новых статьях.
Отписаться от уведомлений вы всегда сможете в профиле автора.
Гайд: 7 шагов по окраске напечатанных моделей
Подпишитесь на автора
Подпишитесь на автора, если вам нравятся его публикации. Тогда вы будете получать уведомления о его новых статьях.
Отписаться от уведомлений вы всегда сможете в профиле автора.
Я периодически печатаю какие-нибудь, обычно большие модели под окраску...














Комментарии и вопросы
У меня был Nissan Sunny B16 дл...
Правый покрашен в один слой.Ле...
Что есть ещё интересного из 3Д...
Всем привет.Приобрёл себе неда...
В общем столкнулся с такой про...
Где же на этой площадке её пра...
Пытаюсь подключить купленный д...