Slic3r. Не понимаю его логику. Пост с картинками
На очереди блок питания. Смоделировал модель с учетом толщины сопла 0.4 заявлено (по косвенным замерам тоже выходит около 0.4). Стенки в модели выставил 1.6мм, т.е. по задумке в 4 'колбаски'. Попилил я его уже slic3r и отправил на печать. Температура стола 60 градусов, экструдера 215. Разогретый стол перед печатью протер спиртиком Вышло следующее:
Одна радость, зеркальная поверхность от стекла на столе Не то что на скотче печатать на люминиевом столе. А дальше получилось как то так... Паутина вроде понятна - ретракт, хотя я его и так вроде настраивал: 4мм на скорости в 800 мм/с. Во время печати видел как экструдер при движении от одной стенки к другой в конце пути каплю накапливал. Посоветуйте что делать. Сам предполагаю 3 варианта: больше ретрактить, поиграться со скоростями холостого передвижения, или возможно уменьшить температуру экструдера
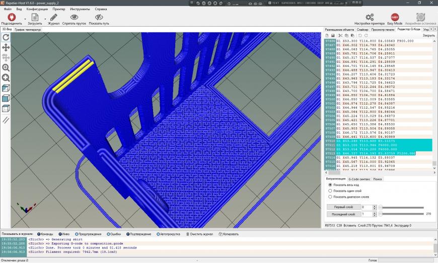
А вот то что стало со стенками мне не совсем понятно, местами они толще стали. Сложно было это дело замерить, но вышли они не как планировалось 1.2мм, а местами даже где-то чуть ли не 2мм. Подозрение пало на слайсер. Стал разбираться в G-кодах. Вместо планируемых 4 'колбасок' наслайсено 3 с зазором между ними. На скрине выделены 2 параллельные линии, между ними по оси у 0.593мм. Зазоров на распечатанной модели нет, значит делаю вывод что он лил 'колбаску' большей толщины чем экструдер. Провел замеры по распечатанной детали (замерял снизу, так как это лицевая сторона). Внешние размеры в +0.1мм (в пределах допуска), а вот центральное окно вышло в -0.5мм. По G-кодам если смотреть, на внутреннее отверстие с учетом что колбаска должна равняться соплу = 0.4мм все должно быть нормально, но там присутствует та-же картина что и со скрином выше (между 'колбасками' зазоры). Предполагаю, что выливается толще чем 0.4мм...
В общем после допилинга скальпелем, припаинга кнопеля, и прикручивания вышло вот так Дальше планирую экранчик загнать в корпус, но тут огрехи печати будут более заметны, надо их устранить. Что-то не ладится у меня с настройкой slic3r Попили этот же корпус курой, на стенках вышло по 4 'колбасы' как и планировалось изначально. Расстояния между ними 0,399 - 0,404 - 0,399 (хоть и не идеальные 0,4-0,4-0,4, но более логичные с моей точки зрения). Помогите вникнуть в логику slic3r.
В плана еще замутить корпус под 'маму' с вентилем для обдува драйверов шаговиков (грелись, пока вентиль не приколхозил). Навесить дополнительно турбинку для обдува области печати, а то нависающие печатаемые элементы начинают закручиваться к верху и экструдер начинает их задевать (печатал робота, приходилось пинцетом во время печати их загибать вниз ). Вот только пока не решил как навесить турбину (да и купить ее еще надо), да и какой воздуховод сделать. Посоветуйте конструкцию Да и есть подозрение что воздуховод будет задевать канцелярские прищепки, которые держат стекло. Тоже нужен совет как лучше стекло удерживать.
Еще больше интересных статей
Klipper LED State: Стильная светодиодная панель статуса для вашего 3D-принтера.
Подпишитесь на автора
Подпишитесь на автора, если вам нравятся его публикации. Тогда вы будете получать уведомления о его новых статьях.
Отписаться от уведомлений вы всегда сможете в профиле автора.
Градиенты и миксы цветов в 3D печати / Возможности Snapmaker U1 + Snapmaker Orca
Подпишитесь на автора
Подпишитесь на автора, если вам нравятся его публикации. Тогда вы будете получать уведомления о его новых статьях.
Отписаться от уведомлений вы всегда сможете в профиле автора.
Цветная 3D печать выходит на новый уро...
Сопла и сопли
Подпишитесь на автора
Подпишитесь на автора, если вам нравятся его публикации. Тогда вы будете получать уведомления о его новых статьях.
Отписаться от уведомлений вы всегда сможете в профиле автора.
Сколько раз этот вопрос поднимался. Сколько тем...













Комментарии и вопросы
Понятно.На днях напишу, постар...
Какая дичь
Товарищи, доброго времени суто...
Всем привет, столкнулся с проб...
Собственно вопрос кто сталкива...
Разжился магнитным столом, вык...
C недавних пор по неизвестной...