Филаструдер или на пути к дешевому пластику. Часть 0 - наметки конструкции и пре-альфа тесты
Мы - три товарища с горящими глазами,
В качестве основы конструкции был выбран Lyman Filament Extruder V6 как достаточно популярный, не раз практически проверенный и легкий в исполнении. По мере выявления проблем с изготовлением, конструкция будет меняться под доступные материалы/инструменты.
Схема работы простая - собираем простейшую конструкцию, заставляем ее работать. Выявляем слабые места, усиливаем их, наслаждаемся результатом.
*Механическая часть*
В качестве основной движущей силы будет использован мотор от слеклоподъемника toyota (не сочтите за рекламу, другого в гараже не нашлось =))Металлические запчасти собраны в магазине сантехники: Сгон чёрная сталь 10 см Ф15, заглушка 1/2', муфта латунь 1/2', соединитель латунь 1/2'. Дополнительно добыты: сверло по дереву 16*460мм, подшипник обычный и подшипник упорный. В оригинальной схеме нет упорного подшипника, вал упирается в обычный радиальный. Если будут сильные нагрузки, то обычный подшипник долго не проживет.Основу корпуса сделали из фанеры и мдф. Крепеж турбы исполнен из 1/2' гайки + пары железок для усиления. Такую конструкцию двигатель точно не выкрутит.В сборе. Пришлось растачивать изнутри сгон - на концах было приличное сужение, в которое вообще не проходило сверло. Так же выпячивается шов. Немного шкурки и много терпения - все проходит.
К сожалению сверло попалось не идеально ровным, местами цепляет за трубу. Наконечник сделан из заглушки. Просверлим по центру сверлом на 1,7 и посмотрим что из этого полезет =).Первый тест работоспособности конструкции =) Так как образцы гранул еще едут, использовал гречку =)
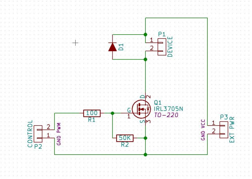
В оригинальной схеме используются готовые PID контроллеры и нагреватели. Это не наш метод!
В гараже был обнаружен старый нерабочий обогреватель, из которого было добыто приличное количество 0,5 мм нихромовой проволоки.
Из нее тут же был собран меч джедая =)
В следущей части будут первые тесты на гранулах abs с разбором полетов, анализом ошибок и мыслями 'куда пилить дальше'.
Жду вопросов/пожелайний/предложений в комментариях, так рад уведомлениям о том что статья Вам понравилась =)
Еще больше интересных статей
Доработка Ender 3 V3 SE
Подпишитесь на автора
Подпишитесь на автора, если вам нравятся его публикации. Тогда вы будете получать уведомления о его новых статьях.
Отписаться от уведомлений вы всегда сможете в профиле автора.
Хочу рассказать как я доработал свой v3 SE.
У м...
Борьба с ОВАЛАМИ в Anycubic Kobra 3 MAX
Подпишитесь на автора
Подпишитесь на автора, если вам нравятся его публикации. Тогда вы будете получать уведомления о его новых статьях.
Отписаться от уведомлений вы всегда сможете в профиле автора.
Blue Pill & SSD1306, ну очень маленькие.., но 32 бит!
Подпишитесь на автора
Подпишитесь на автора, если вам нравятся его публикации. Тогда вы будете получать уведомления о его новых статьях.
Отписаться от уведомлений вы всегда сможете в профиле автора.
Решил я тут попробовать перейти с 8 бит на 32.
Готовы...














Комментарии и вопросы
Год-два назад ее Игорь Негода....
Не могу не спросить - Поделить...
Лет сколько то назад по зомбоя...
Всем привет, возможно эту тему...
Во время печати в рандомный мо...
Здравствуйте, есть у кого опыт...
я новичок в 3d , у меня...