Sapphir-S. Как избавиться от двадцатичетырёх вольтовых вентиляторов.
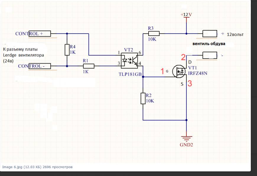
Решил избавиться от невероятно-шумного вентилятора, охлаждающего хотенд, а с тем и прикрутить 12 вольтовые вентили для обдува детали. Штатный обдув меня не устороил своей бестолковостью: поток воздуха ощущался лишь на мокром пальце(!). Найти малошумящие 24вольтовые вентиляторы по "нормальной" цене, оказалось делом трудным и «жабным». О ценах в российских магазинах умолчу, так и у китайцев они по сравнению с 12вольтовыми, почитай, "конские". Листанул инет и нашел приемлемую схему.
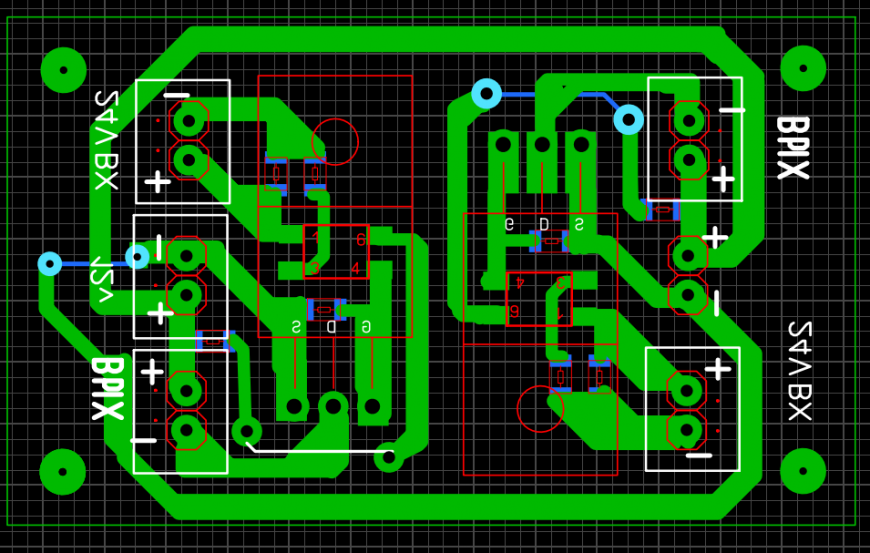
Таких спаял две для каждого вентилятора плата в Layout
Собрал, спаял. Установил самый "дешевый" китайский Sunon, обычные "улитки" на двенадцать вольт и забыл о вое сткового вентиля.Сейчас лишь слышу приятный шум подшипникового 120мм кулера "DEEP COOL", охлаждающего всю электронику Sapphir
Еще больше интересных статей
Проект - Домики для гномиков😁
Подпишитесь на автора
Подпишитесь на автора, если вам нравятся его публикации. Тогда вы будете получать уведомления о его новых статьях.
Отписаться от уведомлений вы всегда сможете в профиле автора.
Идея может не нова... Только не спрашивайте зачем - просто захот...
во доделал
Подпишитесь на автора
Подпишитесь на автора, если вам нравятся его публикации. Тогда вы будете получать уведомления о его новых статьях.
Отписаться от уведомлений вы всегда сможете в профиле автора.
надо ещё оконечники присобачить, но это не для этого фор...
Записки тридэголика. Эпизод первый.
Подпишитесь на автора
Подпишитесь на автора, если вам нравятся его публикации. Тогда вы будете получать уведомления о его новых статьях.
Отписаться от уведомлений вы всегда сможете в профиле автора.

Комментарии и вопросы
Вспенивается филамент, пузырьк...
Здравствуйте, можно ли получит...
Покупать какую-то эксперимента...
Принтер самодельный, давно про...
Вечера доброго.Может, кто знае...
Мой Bambu lab А1 после года от...
Добрый день господа!Использую...