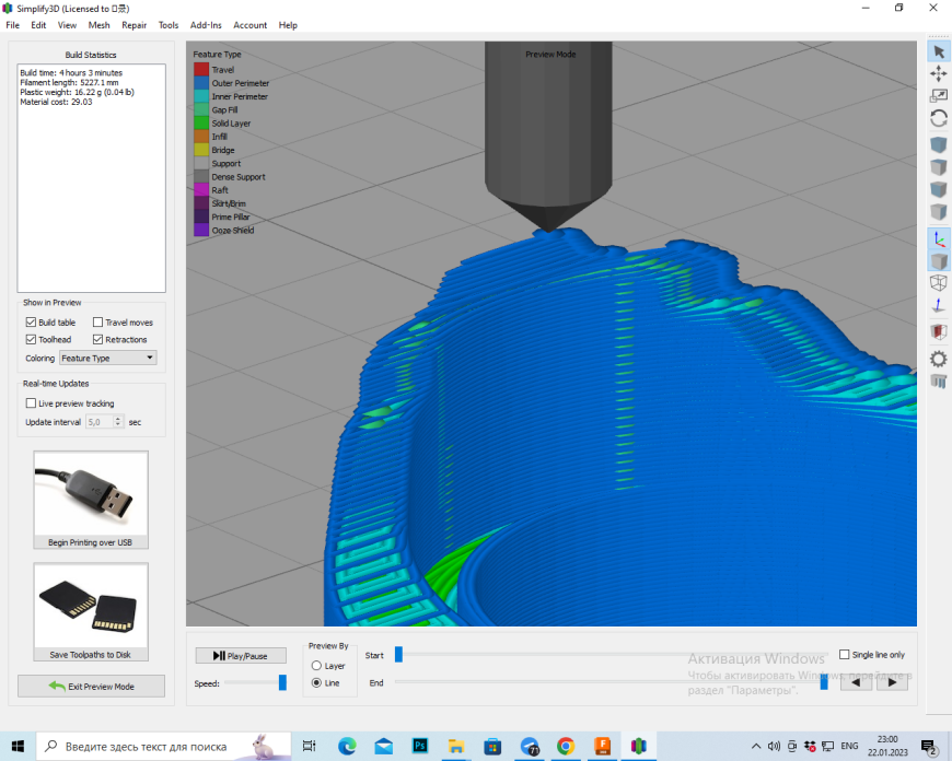
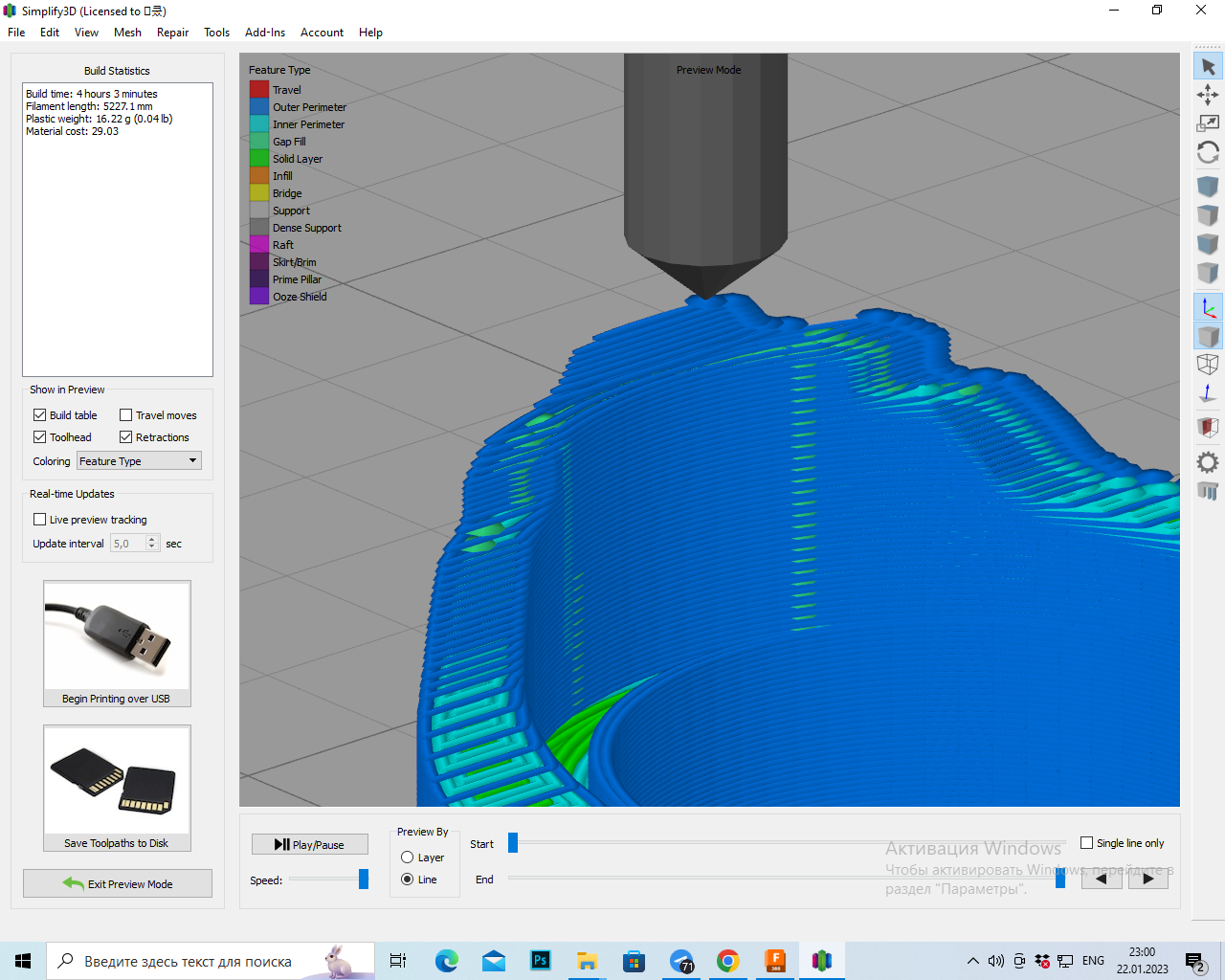
Кура плохо слайсит мелкие детали
Здравствуйте ! В куре никак не могу настроить что бы самая верхушка детали печаталасьВ Simplyfy3D Слаисит все нормально но в куре как то опций побольше да и уже привык к ней . Печать тонких стенок включил , уже менял размер минимального элемента и ширину линий , особо ничего не помогает , в то время как сипли сразу слайсит как нужно без танцев с бубнами Сопло 0.3 ширина линий 0.3 высота слоя 0.15
Популярные вопросы
Как вообще выглядят и печатаются нормальные мосты? Помогите новичку
Настройки бриджа крутил, добавлял поток, менял направление, все равно какие то сопли, неровно, покажите пожалуйста как должен выглядеть нормальный сло...
Высушится ли нейлон при 50-52 градусах?
Добрый день. Ну нет у меня сушилки, позарез понадобилось нейлоном попечатать, а он отсырел.
Могу только в термокамеру принтера его ки...
Могу только в термокамеру принтера его ки...
Волнистые стенки.
С того момента как я собрал принтер Ultimaker уважаемого Plastmaski, не могу избавиться от одной проблемы. Уже почти 2 кг пластика перевел на тесты. М...
Комментарии и вопросы
Штатная электроника полностью....
Совершенно верно, и использует...
Шары во всех mgn12 стоит 2.37-...
Добрый день, поставил печатать...
пришлось удлинить провода возм...
Добрый день, хочу просить помо...
нужно заделать отверстия на мо...