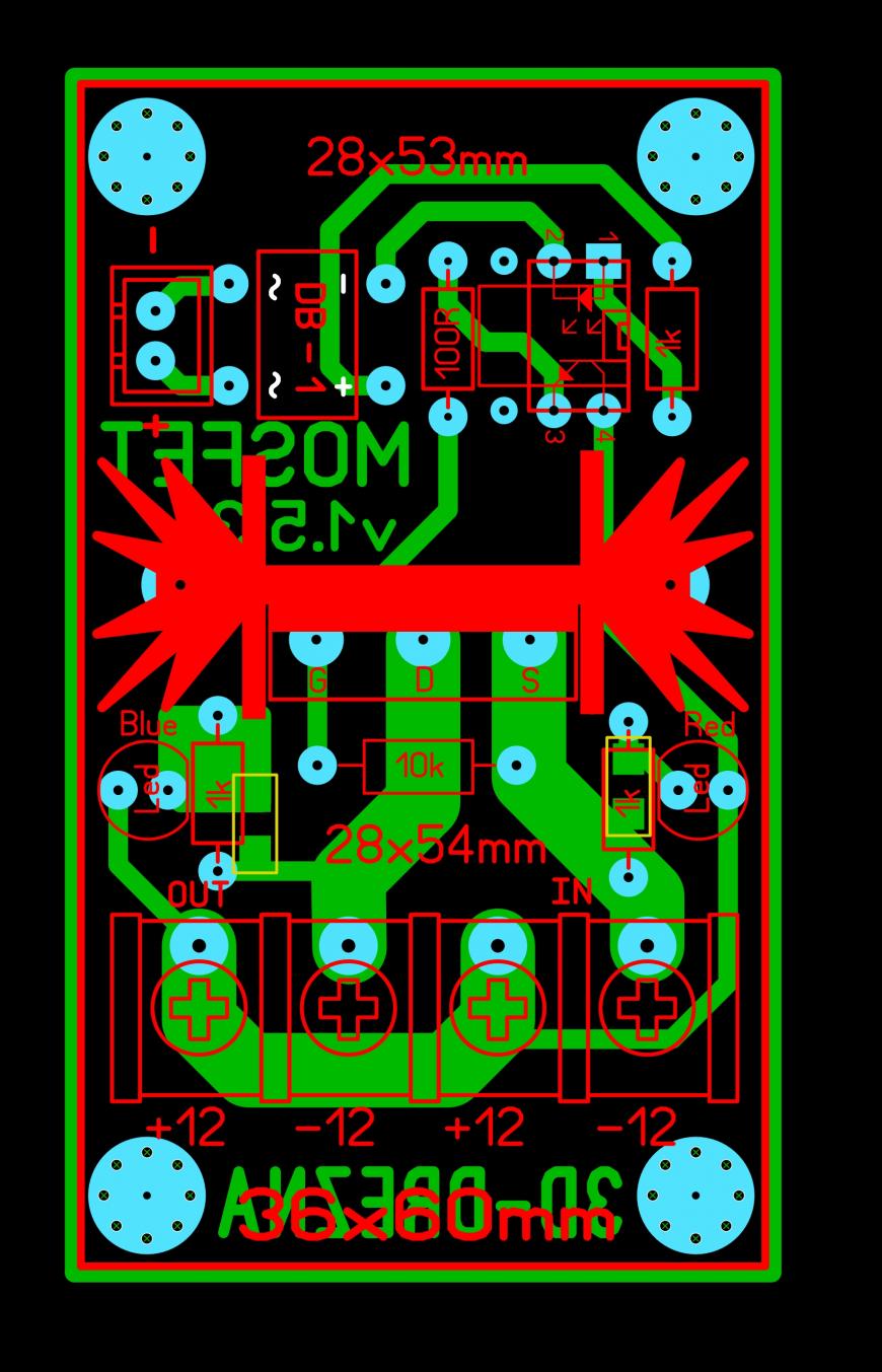
Когда места в обрез.
Собираю ZAV-mini в «подвале» как говорится места в обрез. Решил разработать модельку под силовой модуль Mosfeet и за одно off принтера. Вот что получилось.
Как говорится первый блин ... .
Еще больше интересных статей
rev123 - Адекватный человек на данном сайте! Спасибо, что ты есть!
Подпишитесь на автора
Подпишитесь на автора, если вам нравятся его публикации. Тогда вы будете получать уведомления о его новых статьях.
Отписаться от уведомлений вы всегда сможете в профиле автора.
Профиль в KP3S Pro S1
Подпишитесь на автора
Подпишитесь на автора, если вам нравятся его публикации. Тогда вы будете получать уведомления о его новых статьях.
Отписаться от уведомлений вы всегда сможете в профиле автора.
При движении стола консольная ось X&n...
Придумал, экструдер.....
Подпишитесь на автора
Подпишитесь на автора, если вам нравятся его публикации. Тогда вы будете получать уведомления о его новых статьях.
Отписаться от уведомлений вы всегда сможете в профиле автора.




Комментарии и вопросы
во-вторых - это очень затратно...
Ну это больше описывает вид де...
Я в вузах преподаю с 1998 года...
Наконец-то принтер начал печат...
Добрый день. Я в растерянности...
Друзья, помогите.Уже отчаялся...
Всем привет. Всё страдаю и пыт...