Путь к первому 3d принтеру. Моделирование основных узлов Часть 1.
Все-таки буду строит D-bot подобный принтер с осью Z на полиспасте и осями Х и Y на рельсах. Проект ожидается долгим.
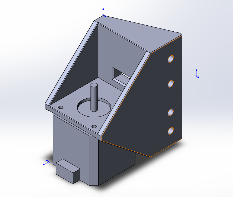
Не мудрствуя долго решил начать моделить основные узлы. На данный момент уже готова каретка Y и держатели моторов. Рельса заказана, как и профиль. Как приедут отдам на печать каретку, чтобы посмотреть как сядут пазы.
P.S. Все исходники опробированных деталей планирую выложить в свободный доступ.
Еще больше интересных статей
🚀 Как я перестал считать «на глаз» и собрал профессиональный 3D-калькулятор
Подпишитесь на автора
Подпишитесь на автора, если вам нравятся его публикации. Тогда вы будете получать уведомления о его новых статьях.
Отписаться от уведомлений вы всегда сможете в профиле автора.
Всем пр...
Профиль в KP3S Pro S1
Подпишитесь на автора
Подпишитесь на автора, если вам нравятся его публикации. Тогда вы будете получать уведомления о его новых статьях.
Отписаться от уведомлений вы всегда сможете в профиле автора.
При движении стола консольная ось X&n...
Придумал, экструдер.....
Подпишитесь на автора
Подпишитесь на автора, если вам нравятся его публикации. Тогда вы будете получать уведомления о его новых статьях.
Отписаться от уведомлений вы всегда сможете в профиле автора.



Комментарии и вопросы
Зачем они термопластавтоматы в...
Попробуйте другую.
Тут я с вами не во всем соглас...
Собственно вопрос к владельцам...
Здравствуйте, появился вопрос...
Нужно напечатать человеческий...
Добрый день, где можно взять м...