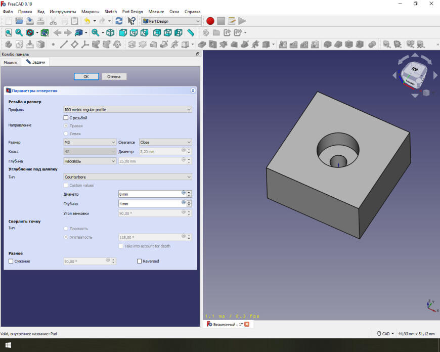
Отверстия в FreeCAD
Понадобилось сделать отверстия с углублением для головки винта и шайбы.
В функции" Отверстие" много настроек. Какие параметры стоит выбрать?
При выборе "ISO Метрический тонкий профиль" предлагается выбор диаметра 3,2 и 3,4 мм. А я обычно использую 3,3 мм. Как быть?
Популярные вопросы
сопло сбивает деталь во время печати
Всем привет. Пытаюсь понять, почему во время печати слышно как сопло задевает деталь и она отлипает. Повторялось уже раз 5-6 такое. В orca slicer посм...
Купил пластик на озоне
купил пластик первый раз всё хорошо печатал проблем не было да он пыльный в отзывах писали ну это не большая проблема, кончился он у меня я заказываю...
Вопрос по датчику Auto-leveling Sensor и g code
Всем добрый вечер!, купил датчик авто уровня , и теперь есть пару вопросов у тех кто таким пользовал, скажите его на горячую не льзя использовать я та...




Комментарии и вопросы
Сплошная реклама магазина
Какой нах прорыв. Чего они там...
Особенно сесть то что можно, н...
Принтер FlashForge Adventurer...
Подскажите в каких программах...
Здравствуйте. Купил вчера свой...