KREMEN Реклама
KREMEN Реклама

Распечатать модель

23.01.2017
2
Распечатать модель

400 руб.

Исполнителя нет
Заказ выполнен

Описание

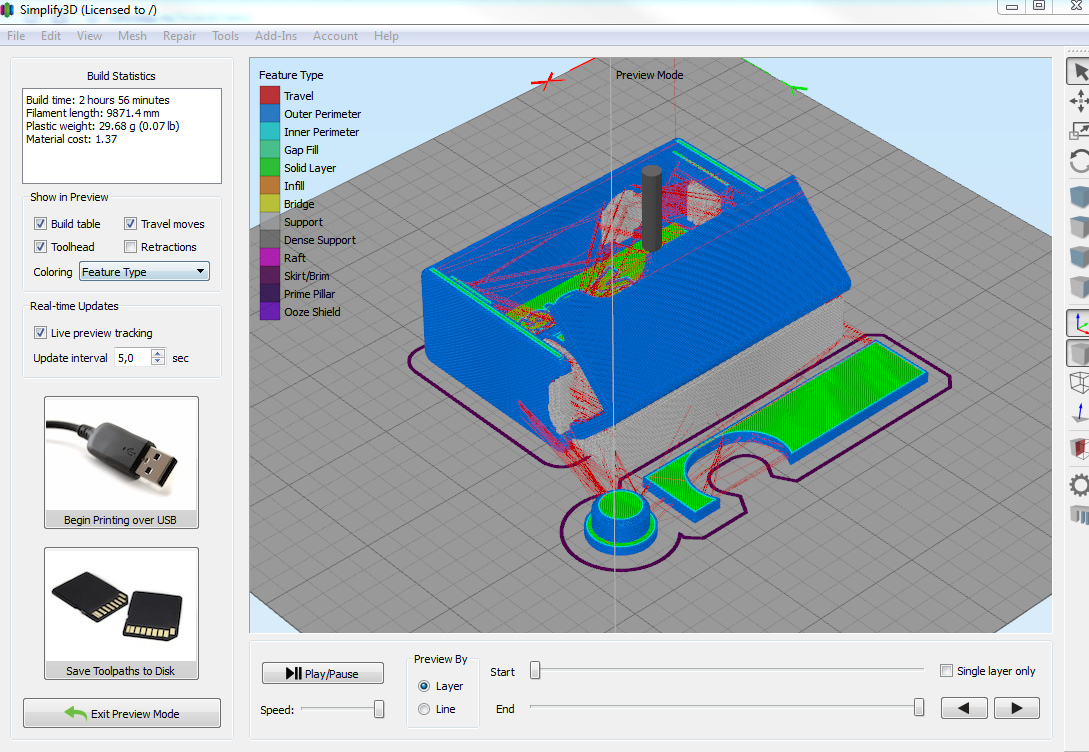
Необходимо распечатать модель. Состоит из 3 частей, суммарно 30 грамм и 3 часа печати. Желательно PLA. Бюджет 400р, сегодня

Файлы для скачивания

Скачивание доступно только авторизированным пользователям.

2 предложений от исполнителей

23.01.2017
cnc3020@mail.ru обращайтесь, но сегодня будет дороже по любому.
21.02.2017
пишите на rpmanyachin@yandex.ru договоримся

Заказ выполнен.